新乡市中医院创建于1978年4月,1981年6月正式开诊,是一所集医疗、教学、科研、预防、康复为一体的综合性二级甲等中医院,是河南中医药大学、河南推拿职业学院教学医院,市、县医保、城乡居民基本医疗保险定点医院。
为了进一步优化新乡市中医院人才结构,加快推进我院中医药服务能力建设,现面向社会公开招聘卫生技术专业技术人才。现将招聘事宜通知如下:
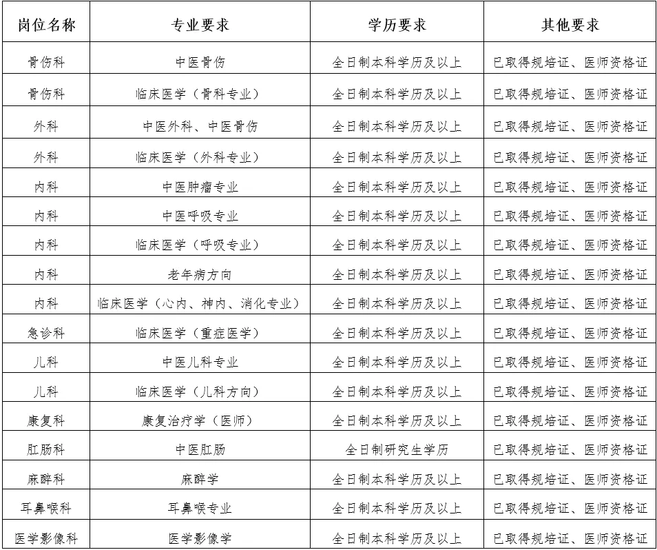
一、招聘计划

(点击看大图)
二、应聘资格条件
(一)遵守宪法和法律。
(二)身体健康,品行端正,具有较强的沟通能力和敬业精神。
(三)符合岗位要求的年龄条件。
(四)符合岗位所需的学历要求、专业知识及资格条件。
(五)具有适应岗位要求的身体条件。
(六)有下列情形之一的不接受应聘:
1.曾因犯罪受过刑事处罚的;
2.受党纪、政纪处分,处分期未满的;
3.因违法违纪正在调查处理的;
4.被依法列为失信联合惩戒对象的人员。
5.法律法规规定不得聘用为事业单位工作人员的其他情形人员。
(七)全日制统招本科学历为高中起点统招本科,不含专升本。
三、报名时间及方式
1.报名时间:招聘公告自发布之日起至2025年12月30日。
2.报名方式:
现场报名地址:新乡市向阳路511号新乡市中医院人事科。
网上报名邮箱:xxszyyrsk@163.com。邮件标题格式为:姓名+学历+专业,报名材料扫描后以压缩文件形式发送至邮箱。
3.报名需提交的材料:
(1)身份证复印件。
(2)个人简历(含姓名、籍贯、民族、出生年月、政治面貌、身高、教育经历、联系方式等);
(3)各阶段毕业证、学位证、有效的《教育部学历证书电子注册备案表》或《教育部学籍在线验证报告》复印件;
(4)资格证书、执业证书、规培证书证件复印件。
4.联系电话:0373-5031205
四、笔试、面试时间
应聘人员资格审查通过后,医院将另行通知具体时间,应聘人员保持电话畅通。
五、注意事项
应聘人员所提供材料应准确真实,对应聘人员的资格审查贯穿全招聘过程,凡出现弄虚作假、考试舞弊者,一律不予聘用。
新乡市中医院
2025年11月14日