经浙江省气象局同意,宁波市气象局下属事业单位宁波市气象灾害应急预警中心决定面向全国公开招聘事业编制工作人员1名。现就有关事项公告如下:
一、招聘单位简介
宁波市气象局下属事业单位宁波市气象灾害应急预警中心为宁波市委机构编制委员会批复成立的正处级公益二类事业单位,经费预算形式为财政部分补助。主要负责气象灾害应急和突发公共事件气象服务保障;气象灾害预警信息传播;海洋气象服务,涉海涉港及旅游等行业气象服务;海洋气象综合观测体系建设;责任区气象灾害防御体系建设;相关业务研发推广,气象灾害风险评估和保险气象服务,气候可行性论证服务,气象宣传科普及媒体气象信息服务;突发公共事件预警信息传播及平台建设、运维;全市人影作业及作业安全、装备维护、人员培训和技术研究等工作。
二、招聘原则和办法
招聘工作坚持公开、平等、竞争、择优原则,按照德才兼备的用人标准,采取公开报名、统一考试和择优聘用的办法进行,通过面试、体检和考核等程序面向社会公开招聘事业编制工作人员。
三、招聘对象基本条件
(一)遵守中华人民共和国宪法、法律和法规;
(二)遵守纪律、品行端正,具备良好的职业素质;
(三)具有招聘岗位所需的学历、专业等要求;
(四)具有适应岗位要求的身体条件;
(五)具备岗位所需的其他条件。
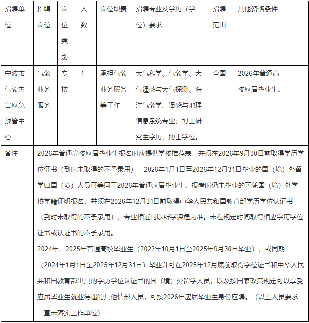
四、招聘单位、岗位、人数、专业、学历和范围及资格条件
五、招聘办法和步骤
(一)报名与资格审查
1、报名时间:2025年11月24日至2025年11月28日。
2、报名地点和联系方式:宁波市气象局人事处,宁波市海曙区气象路118号,联系电话:0574-89181829或89382016,邮箱:nbqxj@sina.com;联系人: 季老师或傅老师。
3、报名办法:从宁波市人力资源和社会保障局网站或宁波市气象局网站(zj.cma.gov.cn/dsqx/nbsqxj/)上下载并填好报名表(附件1),个人简历电子版(附件2,填写后转换为PDF格式)、应聘信息统计表(附件3)、近期免冠1寸照片及相关资料扫描件(包括身份证、学校推荐表、国境外学校学籍证明、考试成绩单、学历学位证书、获过奖的提供奖励证书)等在规定时间内发送到nbqxj@sina.com,并在发送后于工作日上午9:00—12:00或下午2:00—17:30电至0574-89181829或89382016确认。
邮件的主题名和附件的文件名请分别统一编写为“毕业学校—所学专业—学历—姓名”格式。
4、应聘人员提供的个人信息必须真实有效。报名时,招聘单位将对应聘人员的报考资格进行初审。证件不全或提供证件与报考资格条件不相符者,不能通过报名资格初审。
5、应聘人数与招聘计划数之比不能低于3:1,在规定的报名时间内,符合报考条件的应聘人数和招聘计划数比例不足3:1的,将取消岗位招聘。
6、报名资格审查通过名单将于2025年12月4日前在宁波市气象局网站(zj.cma.gov.cn/dsqx/nbsqxj/)上公布。
7、资格审查工作贯穿于整个招聘过程中,在任一环节发现应聘人员的条件与招聘条件不符或者提供虚假材料等,立即取消应聘资格或聘用资格。
(二)考试
本次公开招聘考试采取直接面试方式,委托具有考试命题资质的独立第三方机构命题。
1、资格复审
面试前招聘单位将对通过报名资格初审的考生进行资格复审,请通过报名资格初审的考生于面试当天(或前一天)携带报名表,连同个人简历、近期免冠1寸照片及相关资料(身份证、国境外学校学籍证明、学历学位证书、学校推荐表、考试成绩单、获过奖的提供奖励证书)等到指定地点参加资格复审。资格复审未通过者不能参加面试。
2、面试
面试内容为综合基础知识以及与岗位相关的专业知识,主要测试报考者口头表达能力、应变能力、分析能力、回答问题准确性和举止仪表等。考生凭身份证和准考证参加面试,面试总分为100分,不足60分者淘汰。面试对象不按规定的时间和地点参加面试的,视作放弃。
3、成绩
在面试合格人员中,按面试成绩从高分到低分按1:1的比例确定体检、考核对象。如面试成绩相同,增加考试科目。面试成绩以及参加体检与考核人员名单于面试结束5个工作日之内在宁波市气象局网站(zj.cma.gov.cn/dsqx/nbsqxj/)上公布。
(三)体检与考核
参加体检人员在网上下载体检通知(或在接到电话通知)后,按要求时间到指定地点参加体检,体检标准参照《浙江省国家公务员录用体检标准(试行)》执行,未按要求时间到指定地点参加体检的,视为考生自动放弃。
体检结束后,招聘单位将对体检合格者的思想政治表现、道德品质、业务能力、工作实绩等情况进行考核。考核不合格的予以淘汰。
因体检、考核不合格或考生自动放弃出现招聘岗位空缺时,在面试合格人员中,按面试成绩以1:2的比例从高分到低分依次递补(仅递补一次,不重复递补,拟聘人员名单公示后不再递补)。
(四)公示与聘用
拟聘人员名单由宁波市气象局报经宁波市人力资源和社会保障局核准后,同时在宁波市人力资源和社会保障局网及宁波市气象局网站上公示七个工作日。公示期满后无异议,办理人事关系转移手续并签订聘用合同。聘用人员服务期不少于5年(含试用期)。拟录用人员由宁波市气象局统一安排用人单位,不服从安排的,取消录用资格。在办理人事关系转移手续时将审核档案资料,若发现招聘人员档案资料有不符合报考条件的,将取消聘用资格。
本次公开招聘监督电话:0574—89381336
附件下载:
附件1.宁波市气象局下属单位公开招聘工作人员报名表.xls
附件2.个人简历电子版.docx
附件3.应聘信息统计表.xls
宁波市气象局
2025年11月18日