凭祥市公安局2025年面向社会公开招聘警务辅助人员公告
为适应凭祥市公安机关管理工作发展需要,凭祥市公安局决定面向社会公开招聘61名警务辅助人员(以下简称辅警)。具体事宜如下:
一、 招聘岗位及要求
(一)招聘岗位:

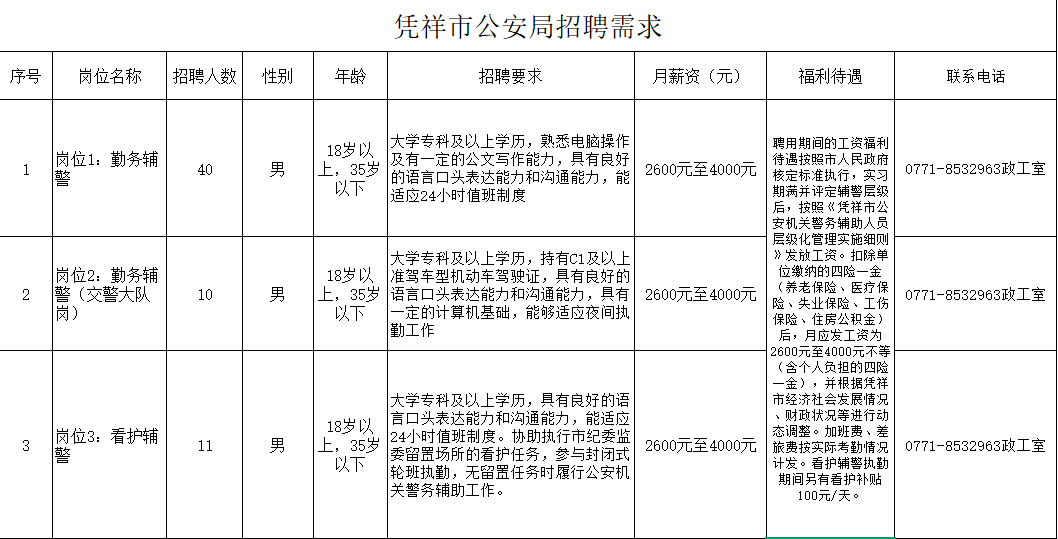
▲详情查看附件
(二)应聘人员应具备以下条件:
1.具有中华人民共和国国籍;
2.年龄18周岁以上35周岁以下;
3.拥护中华人民共和国宪法,拥护中国共产党领导和社会主义制度;
4.具有良好的政治素质和道德品行;
5.具有正常履行工作职责所需的身体条件、心理素质和工作能力;
6.具有大专以上文化程度,烈士子女、因公牺牲民警子女、退役军人及艰苦边远地区部分岗位放宽至高中以上学历;
7.法律、法规规定的其他条件。
(三)有下列情形之一的不得应聘:
1.被追究刑事责任或者涉嫌违法犯罪尚未结案的;
2.因违法违纪被开除、辞退或者解除劳动合同的;
3.因吸毒、嫖娼、赌博受到行政处罚的;
4.被依法列为失信联合惩戒对象的;
5.其他按照国家和自治区规定不适合从事警务辅助工作的。
(四)优先情形:
同等条件下,优先招聘烈士、因公牺牲人民警察的配偶和子女、退役军人、见义勇为人员、警察类或者政法院校毕业生。
二、 报名方式
(一) 报名时间
长期有效,招满为止。
(二) 报名地点
凭祥市公安局(凭祥市北大路69号)
报名及咨询电话:0771-8532963
报名投简历邮箱:pxgazgs@163.com
报名请附上身份证复印件、学历毕业证书复印件
三、考试:
通过资格审查的人员,凭祥市公安局将统一进行笔试、体能测试及面试。
(一)笔试内容
包含时事政治、法律法规、公安业务等相关知识。
(二)体能测试
通过笔试的人员统一进行体能测试,体能测试项目标准按照相关规定严格执行。
男子测试项目:1000米跑、10米×4往返跑、俯卧撑;
女子测试项目:800米跑、10米×4往返跑、仰卧起坐;
体能测试项目中有一项不合格的,不予进入下一环节。
(三)面试
通过笔试、体能测试的人员参加面试,面试合格后进行体检、政审、公示及签订聘用合同。
四、 福利待遇
聘用期间的工资福利待遇按照市人民政府核定标准执行,实习期满并评定辅警层级后,按照《凭祥市公安机关警务辅助人员层级化管理实施细则》发放工资。扣除单位缴纳的四险一金(养老保险、医疗保险、失业保险、工伤保险、住房公积金)后,月应发工资为2600元至4000元不等(含个人负担的四险一金),并根据凭祥市经济社会发展情况、财政状况等进行动态调整。加班费、差旅费按实际考勤情况计发。看护辅警执勤期间另有看护补贴100元/天。工作期间统一配发制式服装。
被聘用人员试用期为两个月,试用期应发工资为2600元/月(含个人负担的四险一金)。期满不能胜任工作岗位者,不再聘用;不满一月的按日均计算报酬;辅警享受带薪年休假、年度健康检查、人身意外伤害保险等待遇。
五、联系方式:
1、凭祥市公安局政工室 0771-8532963
2、凭祥市公安局交警大队办公室 0771-8521081
2025.9.1辅警招录宣传单.docx
凭祥市公安局辅助人员招聘报名表.doc