为满足学校教学工作发展需求,进一步优化师资队伍结构,吸纳优秀教育人才投身职业教育事业,现面向社会公开招聘2025-2026-2学期代课教师。诚邀怀揣教育热忱、深耕专业领域、有志于职业教育的您加入我们,与学校携手赋能学子成长,共筑职业教育高质量发展新征程!
一、学校简介
河南技师学院始建于1954年,是经河南省人民政府批准,由河南省人力资源和社会保障厅举办和管理,属于高等职业教育范畴。学校主校区位于国家中心城市—河南省省会郑州,现有三全路校区、中原路 43 号院校区、中原路 146 号院校区等三个教学园区,校本部全日制在校生1.2万余人,其中在培预备技师达4800人。学校设置有智能制造、交通运输、信息工程、艺术教育、机电工程、经贸服务、文化和国际教育7个二级学院,开设有机电一体化、光电技术、智能制造技术应用、工业机器人、数控加工技术、新能源汽车检测与维修、无人机、数字媒体技术应用、人工智能、电子商务、形象设计、健康服务与管理、服装设计与制作、珠宝首饰设计与制作等一大批先进专业,办学力量雄厚。
二、招聘基本条件
1.职业信念:热爱教育事业,深耕职业教育领域,具备强烈的责任心、敬业精神与奉献意识;遵纪守法,品行端正,身心健康,能全身心投入教学及相关工作。
2.专业素养:符合对应岗位的学科及专业要求,专业知识扎实系统,熟悉职业教育相关学科教学大纲、教材体系及教学规律,能精准对接岗位教学需求。
3.教学能力:具备优秀的课堂组织、教学实施与学生管理能力,能熟练运用项目式教学、案例教学等多种教学方法开展实践教学;有职业院校教学经历、企业相关工作经验者优先。
4.综合素养:拥有良好的沟通表达能力与团队协作精神,愿意积极参与学校教研活动及教学改革;具备较强的学习能力与环境适应能力,能快速融入学校教学工作氛围。
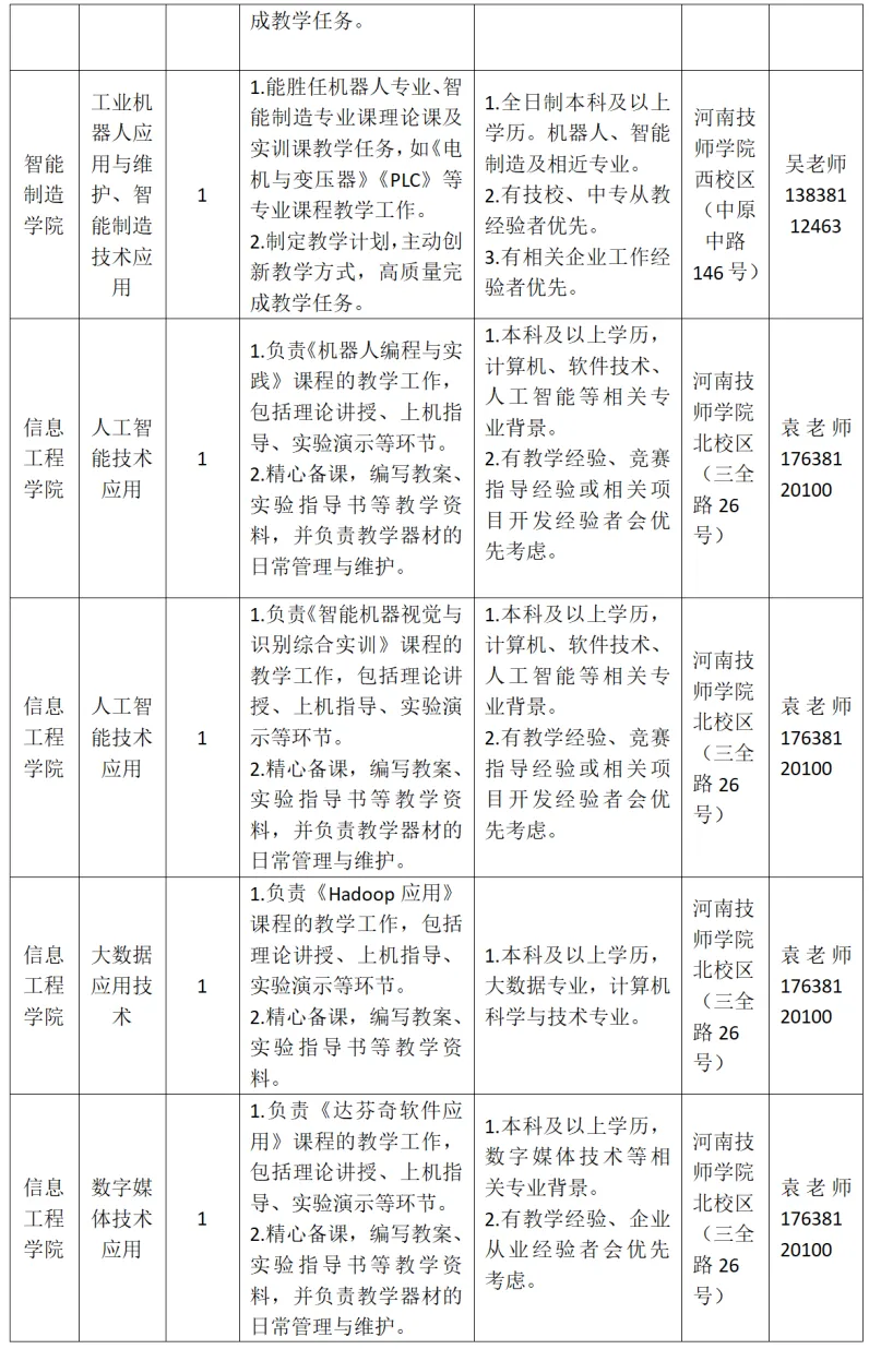
三、招聘岗位、人数及要求




四、招聘程序
1.报名环节
报名时间:自公告发布之日起至2025年12月31日截止。
报名方式:请联系相关学院负责人,提交个人简历(包括个人基本信息、教育背景、工作经历、教学成果、联系方式等)、身份证、学历证书、专业资格证书、相关教学经验证明等相关资料复印件。
资格审查:由各二级学院对报名人员进行资格初审,并将初审通过人员资料交教务处复审,符合条件者将通过电话通知面试事宜。请保持报名时预留的电话畅通,若因个人原因导致无法联系而错过面试,视为自动放弃。
2.面试
面试形式:采用“试讲+面谈”相结合的方式,全面考察应聘者综合能力。试讲内容为对应学科的课程片段,时长约15分钟,重点考察教学思路、专业功底、课堂把控能力及教学方法运用;面谈主要了解应聘者的教育理念、职业规划、工作经验及对职业教育的理解。
面试时间及地点:将根据报名情况统筹安排,另行通知。
3.录用及合同签订
根据面试成绩择优确定录用人员,录用后将与学校签订代课教师聘用合同,明确双方权利与义务,保障合法权益。
4.薪资待遇
代课教师薪资按学校相关规定执行,根据个人职称、职业资格等级、教学年限、企业工作经历、教学效果等因素进行阶梯式上浮,具体标准面议。学校为代课教师提供标准化教学场地、教学设备及教研资源支持,可参与学校组织的教学研讨、技能培训等活动,享受公平公正的工作环境与发展机会。
我们期待与怀揣教育热情、兼具专业能力的您携手,共同为职业教育事业发展贡献力量!
联系方式:请联系各学院负责人
学校地址:郑州市惠济区三全路 26 号