峨眉山市公安局关于公开招聘警务辅助人员的公告
受峨眉山市人力资源和社会保障局委托,峨眉山市新世纪人才教育投资有限公司(以下简称新世纪人才公司)决定面向社会公开招聘46名警务辅助人员,用工性质为劳务派遣,用工单位为峨眉山市公安局。现将有关事项公告如下。
一、招聘原则
坚持公开、平等、竞争、择优的原则。
二、岗位、招聘人数及报名条件
(一)应聘者应同时具备下列条件
1.拥护党的路线、方针、政策,遵纪守法,品行端正,具有良好的职业道德,爱岗敬业,事业心和责任感强。
2.身体健康,具有正常履行岗位职责的身体条件,符合体检相关要求。
3.完全符合招聘岗位的其他招聘条件要求。
(二)有下列情况之一者,不得应聘
1.曾受过各类刑事处罚的;
2.曾被开除公职的;
3.有违法、违纪行为正在接受审查的;
4.尚未解除党纪、政务处分的;
5.有违反其他规定不适宜应聘的;
6.未取得毕业证的。
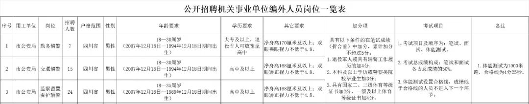
(三)用工单位、岗位、招聘人数等内容详见附件《公开招聘机关事业单位编外人员岗位一览表》。
三、报名程序和资格审查
(一)报名方式
采取现场报名和网络报名方式进行。
(二)报名时间
公告发布之日至2025年12月24日17:00止。
(三)报名地点
1.网络报名:请将填写完整的报名表(附件2)及相关材料打包压缩发送至指定邮箱(1612063662@qq.com),邮件以“报考岗位+姓名+联系方式”命名。
2.现场报名:峨眉山市新世纪人才教育投资有限公司(峨眉山市光辉路999号附9号一楼会议室)。
(四)报名所需材料
符合招聘条件的人员,报名时须具有有效身份证原件(含有效居住证)、户口簿、毕业证及其他相关资料原件和复印件各一份,近期一寸免冠彩照1张。每人限报一个岗位。
(五)资格审查
新世纪人才公司负责应聘人员的资格审查。应聘人员提供的各类证件、证明材料以及所填写的报名表必须真实有效。
资格审查贯穿整个招聘过程。发现应聘人员有不符合所报岗位条件的,经查实后新世纪人才公司有权取消其应聘资格。
(六)准考证发放
1.通过报名资格审查的应聘人员于2025年12月25日—26日9:00-11:30;14:00-17:30到新世纪人才公司现场领取《笔试准考证》。
2.应聘人员须凭本人身份证领取《笔试准考证》。代领准考证的须提供应聘人员身份证复印件和代领人身份证原件。
(七)本次招聘不收取报名费和考试费。
四、考试
(一)考试方式及分数占比
采取笔试+面试+体能测试的考试方式进行,体能测试设置合格线,笔试和面试各占总成绩的50%。
(二)笔试
1.笔试方式:闭卷。
2.笔试科目:《公共基础知识》,卷面满分为100分。
3.笔试时间:2025年12月28日(星期日)9:20—11:00
4.笔试地点:详见《笔试准考证》。
(三)面试
1.面试方式:结构化面试。
2.面试满分为100分。
3.面试人员确定:
按笔试考试成绩1:2的比例从高分到低分确定面试人员(若最后一名成绩并列,一并进入面试)。考生人数达不够1:2比例时全部进入面试。面试成绩低于60分的不进入下一个环节。
(四)面试时间、考试地点等信息详见《面试准考证》。
(五)体能测试
1.体能测试内容:1000米跑。
2.体能测试合格线:4分25秒,成绩低于合格线不进入下一环节。
3.体能测试人员确定:入围面试的考生。
4.测试时间和地点详见《体能测试准考证》。
(六)成绩公布
体能测试、面试成绩现场公布,笔试成绩通过短信方式公布,其他通知事项在“峨眉新世纪人才公司”微信公众号上公布。
(七)体检人员确定
考试总成绩从高分到低分(考试总成绩相同的,以面试成绩高低的顺序确定名次)等额确定体检人员。
五、体检
(一)体检标准
参照人力资源和社会保障部、国家卫生计生委、国家公务员局《关于修订〈公务员录用体检通用标准(试行)〉及〈公务员录用体检操作手册(试行)〉有关内容的通知》(人社部发〔2016〕140号)、《中共中央组织部办公厅 国家卫生健康委办公厅关于调整公务员录用体检有关项目检查标准的通知》执行。并要求体貌端正,无各种残疾,无口吃,无重听,无色盲、无色弱;面部无明显缺陷(如唇裂、对眼、斜眼、斜颈、各种疤痕等);躯体无明显疤痕,无鸡胸,无严重静脉曲张,无明显罗圈腿,无严重平足(平脚板),无纹身、驼背;无其他不适宜从事本岗位职业的疾病。
(二)体检要求及注意事项
1.体检时间、集合地点另行通知。
2.未在规定时间内到达指定集合地点的人员视为自动弃权。
3.所有体检项目必须在体检当日内完成,未在规定的时间内完成规定体检项目的人员视为自动弃权。
4.体检费用由参加体检的人员自行承担。
(三)复检及递补
初次体检不合格的,本人可在接到体检结果通知两日内申请复检。体检结论以复检结果为准,复检不合格的不再接受复检申请。
因体检不合格或自动弃权所出现的岗位空额,按照岗位考试总成绩,从高分到低分依次等额递补,本环节递补一次。
六、考察
由新世纪人才公司组织实施考察,应聘人员需提供户籍所在地派出所出具的无违法犯罪记录证明。本环节不递补。
七、聘用及管理方式
(一)考察合格人员,由新世纪人才公司负责聘用。
(二)被聘用人员必须按照新世纪人才公司通知的时间报到。超过报到时间的,取消聘用资格。
(三)被聘用人员按《中华人民共和国劳动合同法》的相关规定与新世纪人才公司签订劳动合同,并派遣到用工单位工作,由用工单位负责日常管理和考核。试用期为两个月,试用期不合格者公司有权解除劳动合同。
(四)被聘用人员薪酬待遇按《峨眉山市机关事业单位编外人员经费管理暂行办法》相关规定执行。
(五)劳动合同期满终止。根据工作需要及个人表现,经用工单位、新世纪人才公司以及劳动者协商一致可以续签劳动合同。
八、纪律与监督
(一)考察合格人员,由新世纪人才公司负责聘用。
(二)被聘用人员必须按照新世纪人才公司通知的时间报到。超过报到时间的,取消聘用资格。
(三)被聘用人员按《中华人民共和国劳动合同法》的相关规定与新世纪人才公司签订劳动合同,并派遣到用工单位工作,由用工单位负责日常管理和考核。试用期为两个月,试用期不合格者公司有权解除劳动合同。
(四)被聘用人员薪酬待遇按《峨眉山市机关事业单位编外人员经费管理暂行办法》相关规定执行。
(五)劳动合同期满终止。根据工作需要及个人表现,经用工单位、新世纪人才公司以及劳动者协商一致可以续签劳动合同。
九、附则
(一)本公告由新世纪人才公司负责解释。
(二)咨询电话:0833-5549370。
附件1:《公开招聘机关事业单位编外人员岗位一览表》

附件2:《公开招聘机关事业单位编外人员报名表》
(扫描下方二维码查看附件2)

2025年12月编外人员招聘报名表(公安辅警类).xlsx
2025年12月编外人员招聘报名表(公务用车驾驶员).xlsx
2025年12月编外人员招聘报名表(执法辅助类).xlsx