根据工作需要,现面向社会公开招聘项目工作人员,现将有关事项公告如下:
Part 1
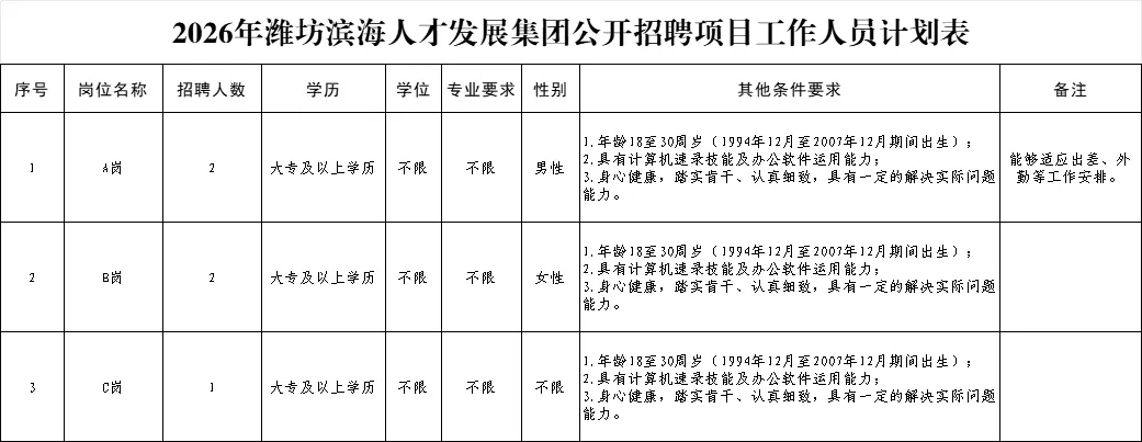
招聘计划

(点击可放大查看)
Part 2
报考条件
(一)
具有中华人民共和国国籍,拥护中国共产党的领导,遵守宪法和法律;
(二)
具有良好的道德品行和适应岗位的身体条件;
(三)符合岗位要求的年龄、学历等资格条件,具有符合职位要求的工作能力。
有下列情形之一者不得报名:
(一)因犯罪受过刑事处罚的人员和被开除公职的人员;
(二)
在各级公务员、事业单位招考(聘)中被认定有舞弊等严重违反纪律行为的人员;
(三)被依法列为失信联合惩戒对象的人员;
(四)与潍坊滨海人才发展集团有限公司签订《劳动合同》的在职人员;
(五)
在读的全日制非应届毕业生、现役军人;
(六)法律法规规定不得录用的其他情形的人员。
Part 3
招聘流程
本次公开招聘按照个人报名、资格审查、考试、体检、考察、公示等程序,择优聘用签订劳动合同。
一
个人报名及资格初审
- 报名时间:2025年12月22日9:00—12月30日16:00
- 查询时间:2025年12月22日11:00—12月31日11:00
1.网上报名。应聘人员登录“考生报名平台(http://www.binhaibk.com/),如实填报个人信息资料。应聘人员在资格初审前可修改报名信息,后一次自动替换前一次信息。初审通过,报名信息不能更改。每人限报一个岗位。
2.资格初审。招聘单位根据应聘人员提交的信息资料进行审核,并及时通过报名系统反馈初审结果。对未通过初审的人员,反馈理由;对提交材料不全的,注明缺失内容,并退回应聘人员补充。
应聘人员须对提交信息的真实性负责,资格审查贯穿于招聘工作全过程,凡发现不具备应聘条件、弄虚作假或违反考试聘用纪律的应聘人员,一律取消考试或聘用资格。
二
考试内容及方式
1.技能测评。报考人员须参加计算机速录测评,根据测评成绩由高分到低分,按照1:5的比例确定进入面试范围人选,达不到比例的按照实际人数进入面试。技能测评考务费50元,逾期未办理缴费的,视作放弃测评资格。
2.面试。面试采用结构化面试方式进行。主要考察应聘人员的综合素质和业务素养。面试考务费50元,面试资格审核通过后现场缴纳。
考试方式、时间及地点另行通知。
三
体检和考察
- 根据应聘人员面试成绩,由高分到低分按1:1的比例,确定进入体检范围人选。
- 体检时间、地点另行通知,体检参照现行公务员体检标准,对按规定需要复检的,不得在原体检医院进行,复检只能进行一次,结果以复检结果为准。应聘人员未按规定时间、地点参加体检的视为自动放弃。体检费用由考生自理。
- 因应聘人员放弃体检、考察或体检、考察不合格,在办理聘用手续前放弃聘用资格或聘用后6个月内出现聘用人员辞职辞退等原因,出现招聘岗位空缺的,在合格人员中按总成绩从高到低依次递补。
- 四
公示和聘用
- 对考试、体检、考察合格的拟聘用人员,在潍坊滨海人才发展集团微信公众号进行公示。公示期满,对没有问题或者反映问题不影响聘用的,办理聘用手续。对反映问题影响聘用并查实的,不予聘用。
- 受聘人员与潍坊滨海人才发展集团有限公司签订劳动合同,聘用人员按规定实行试用期,试用期为3个月。试用期满考核合格的,予以正式聘用,不合格的,解除《劳动合同》。
Part 4
其他事项
01
应聘人员在招聘期间,应仔细阅读本招聘公告及附件,及时了解相关网站发布的最新信息,保持通讯畅通有效,及时关注报名网站及潍坊滨海人才发展集团微信公众号,因本人原因错过重要信息而影响考试聘用的,责任自负。
02
考试、资格复审具体时间及地点请及时关注报名网站及潍坊滨海人才发展集团微信公众号发布的信息。
03
本次招聘不指定考试教材和辅导用书,不举办也不授权委托任何机构举办考试辅导培训班。社会上出现任何名义举办的辅导班、辅导网站或出版物、上网卡等,均与潍坊滨海人才发展集团有限公司无关。
本公告由潍坊滨海人才发展集团有限公司负责解释。
咨询电话:0536-7038252(请在工作时间内咨询)
潍坊滨海人才发展集团有限公司2025年12月19日