青岛黄海学院是经教育部批准、具有学士学位授予资格的普通本科高校。历经30年办学历程,培养适应区域经济社会发展需要、理论基础实、专业能力强,具有社会责任感、国际视野和创新创业潜质的高素质应用型人才。
青岛黄海学院惠灵顿理工联合学院(简称惠灵顿学院)是青岛黄海学院与国立新西兰理工所属惠灵顿理工学院合作举办的本科层次非独立法人中外合作办学机构,于2025年5月经教育部批准正式成立。现设数据科学与大数据技术、计算机科学与技术、数字媒体艺术及动画四个本科专业,办学总规模1200人。学院以中新双方优势学科资源为依托,通过引入先进的教学理念和教育资源,培养具有国际视野和跨文化交流能力的应用型人才。
为推动学校高质量发展,现面向海内外诚聘优秀人才,招聘条件、相关待遇及招聘职位如下:
一、招聘基本条件
专业课教师:
(一)遵守中华人民共和国法律法规和学校规章制度,具有良好的思想政治素质和师德师风修养,作风正派,具有团结协作精神;
(二)专业教师需具有海内外博士研究生学历、学位,本硕博阶段所学专业与岗位需求专业相同或相近,海外留学人员须有经教育部留学服务中心出具的学历学位认证书;具备良好的英语语言表达能力,通过雅思6.5分以上或持有其他相应英语能力的证明;
(三)具有良好的科研工作基础和发展潜力,具有岗位所需的专业或技能条件,具有较强的实践能力和创新能力,具有适应岗位要求的身体条件。
学术英语教师:
(一)遵守中华人民共和国法律法规和学校规章制度,具有良好的思想政治素质和师德师风修养,作风正派,具有团结协作精神;
(二)具有硕士研究生及以上学历,并获得相应学位,海外留学人员须有经教育部留学服务中心出具的学历学位认证书;
(三)具有TESOL证书或专业英语八级或雅思6.5分以上或其他能证明英语水平的相关证书、材料;
(四)具有良好的科研工作基础和发展潜力,具有岗位所需的专业或技能条件,具有较强的实践能力和创新能力,具有适应岗位要求的身体条件。
教学秘书:
(一)遵守中华人民共和国法律法规和学校规章制度,具有良好的思想政治素质和师德师风修养,作风正派,具有团结协作精神;
(二)须具有计算机、动画类相关专业硕士研究生及以上学历,并获得相关学位,海外留学人员须有经教育部留学服务中心出具的学历学位认证书;
(三)具有较好的文字功底;具备良好的英语语言表达能力,通过大学英语六级及以上或持有其他相应英语能力的证明;具备较强的沟通交流能力和组织协调能力;能够熟练使用各类办公软件;具备较强的计算机操作能力、网络应用能力以及数据分析能力。
辅导员:
(一)具有中华人民共和国国籍。遵守中华人民共和国法律法规和学校规章制度,具有良好的思想政治素质和师德师风修养,作风正派,具有团结协作精神;
(二)政治面貌须为中共党员(含中共预备党员),具有良好的思想政治素质,政治立场坚定,实事求是,作风正派,遵纪守法,具有团结协作精神,热爱教育管理事业;
(三)具有计算机类、数字媒体、动画等艺术类、教育类相关专业的硕士研究生及以上学历,并获得相应学位,海外留学人员须有经教育部留学服务中心出具的学历学位认证书,具有学生干部工作经历者优先;
(四)具有较强的组织、协调能力和分析、解决问题的能力,具有较好的文字写作和英语语言表达能力,通过大学英语六级及以上或持有其他相应英语能力的证明。
办公室职员:
(一)遵守中华人民共和国法律法规和学校规章制度,具有良好的思想政治素质和师德师风修养,作风正派,具有团结协作精神;
(二)具有硕士研究生及以上学历,并获得相应学位,海外留学人员须有经教育部留学服务中心出具的学历学位认证书;
(三)具有较好的文字功底,能够独立撰写各类工作材料;通过大学英语六级及以上或持有其他相应英语能力的证明;拥有扎实的中英文书面写作功底,具备优秀的跨部门沟通与活动组织协调能力;能够熟练使用各类办公软件;具备较强的计算机操作能力、新媒体平台运营等能力;具有高校或涉外机构行政工作经验者优先。
以上招聘人员均要求:身体健康,心理素质良好。
有下列情形之一的,不得报名:
(一)曾因师德师风失范行为被解除公职或受过处分的人员;
(二)尚未解除纪律处分或者正在接受纪律审查的人员,以及刑事处罚期限未满或者涉嫌违法犯罪正在接受调查的人员;
(三)曾因犯罪受过刑事处罚的人员和曾被开除公职的人员;
(四)经政府人力资源和社会保障部门认定有考试违纪行为且在停考期内的人员;
(五)从业禁止制度和教职工准入查询制度明确禁止从事教育教学工作的人员。
二、相关待遇
(一)学校根据教师的业绩情况待遇从优,参照事业编标准缴纳社保和公积金。
(二)符合青岛市及青岛西海岸新区人才引进政策的,享受市、区两级政府的相关待遇;
(三)学校可为新区无住房教职工提供周转房、博士提供套二周转房一套(拎包入住);享受学校人才公寓选房政策;
(四)协助解决子女入托、基础教育入学问题;对符合就业条件的博士家属,学校协助妥善安置。
三、应聘程序
(一)报名
1.符合条件的应聘者按要求填报《青岛黄海学院应聘人员报名登记表》以Word格式、附件形式发送至邮箱:hr001@qdhhc.edu.cn。电子邮件标题为“姓名+应/往届生+**学院+毕业院校+专业+学历+职称+联系方式”(如:李某某+应届生+惠灵顿学院+**大学+动画+博士研究生+暂无职称+1505325XXXX)。博士招聘时效为长期招聘。报名登记表扫码下载:

2.通过青岛黄海学院人事系统报名。应聘者打开青岛黄海学院招聘官网(http://hrzp.qdhhc.edu.cn),在右上角选择注册/登录按钮登录到网址中,首先在招聘首页中的公告栏中找到要应聘的岗位公告,查看公告并下载最下方的附件,然后点开个人中心填写相关简历信息,上传已经填写好的附件和身份证等相关信息,最后在招聘首页中的最新职位板块查看招聘岗位,每人限报一个岗位。
(二)面试
1.学校通知初审通过人员携带完整个人简历、毕业证、学历证、职称证等相关证件原件及复印件,参加面试交流。
2.学校根据岗位报名情况,不定期启动面试、考察、体检程序,岗位招满即止。
(三)政审
学校对拟聘用人员进行考察,拟聘用人员须提供《无犯罪记录证明》《现实表现证明》等材料。
(四)录用
人力资源部通知考察合格的拟聘用人员办理聘用、报到手续。
注意:我校人才引进工作无代理合作,谨防诈骗。
咨询联系
联 系 人:张老师15621413967(同微信)
电 话:0532-83175876
学校官网:http://www.qdhhc.edu.cn
地 址:青岛西海岸新区灵海路1145号
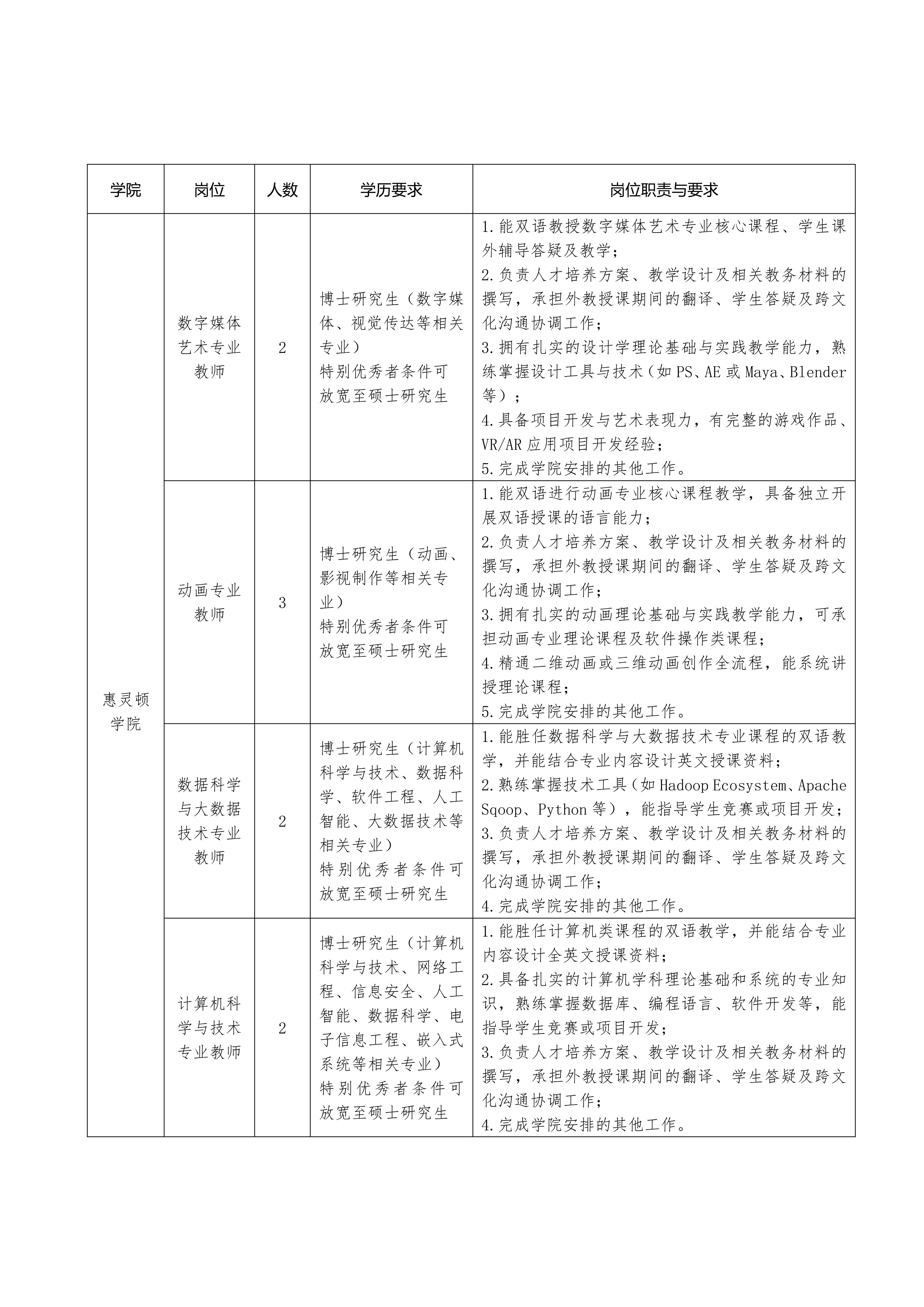
附:招聘岗位

