果洛州职业技术学校是全州唯一一所公办中等职业学校,内设果洛州开放大学和果洛州特殊教育学校。开设护理、汽车运用与维修、学前教育、会计事务、藏医医疗与藏药、药剂、畜禽生产技术、高星级饭店运营与管理、美发与形象设计、中餐烹饪等16个专业,为社会培养了大批高素质技能型人才。因学校发展需求,现面向社会公开招聘优秀的临聘教师,期待您的加入,共同为职业教育事业添砖加瓦!具体相关事宜公告如下:
一、招聘原则
坚持德才兼备的标准,贯彻公开、公平、公正、择优的原则。
二、招聘条件及待遇
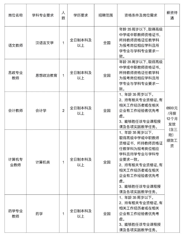
(一)果洛州职业技术学校学校招聘计划及岗位条件

(二)下列人员不得报考
1、不符合招聘岗位条件要求的人员;
2、因犯罪受过刑事处罚和曾被开除公职的;正在接受立案调查的;受到行政处分并正在处分期内的;在事业单位公开招聘和公务员考录中被记入诚信档案库且在有效记录期内的;根据国家和我省有关规定,在相关领域违法失信被列为失信人的;法律、法规以及国家和我省规定不宜聘用的其它情形,均不得报考。
三、招聘程序
(一)报名、资格审查
1、报名时间:2026年1月9日—2025年1月23日,9:00-18:00;
面试时间:2026年2月28日
面试地点:果洛州职业技术学校
面试形式:试讲15分钟+结构化面试5分钟。
2、报名方式:本次招聘采取网上报名方式。应聘人员请将个人身份证、最高学历毕业证书、学位证书、教师资格证、普通话证、职业技能等级/资格证等扫描件和《果洛州职业技术学校临聘教师报名表》(附件)等报名资料发送到指定邮箱,果洛州职业技术学校招聘邮箱:2298670912@qq.com 联系电话:扎西老师18797361109。
3、资格审查:对报考者是否符合招聘岗位资格条件进行网上审查。报考者在报名、资格审查中,提供虚假材料的,在招聘过程中一经发现,取消资格。资格审查贯穿本次招录考试全过程。
(二)面试
1.面试方式:采取试讲+结构化面试方法进行,以岗位适配性为主。面试时间为20分钟,面试分值为100分。
2.面试对象:资格复审合格人员进入面试阶段。
3.未达到开考比例的岗位,增设面试最低分数线:面试成绩须达到70分(含70分)以上方可进入下一程序。
(三)成绩
在面试结束后,考生总成绩出现并列的,按面试成绩从高到低的顺序确定进入下一环节人选;面试成绩并列的,根据政审情况优先招聘具有相关工作经验的人员。考生总成绩及进入体检、政审人员名单将在果洛职校微信公众号进行公示,公示期为3天。
(四)体检、政审
1.体检:根据总成绩从高到低的顺序,按招聘岗位1:1的比例确定进入体检的人员。参加体检人员前往三甲医院体检,体检项目参照《事业单位录用体检通用标准》进行体检。
2.政审:通过体检人员须由户籍所在地或常住地社区、派出所出具无犯罪证明,并加盖公章。对因政审不合格出现的空缺岗位时,按考试总成绩排名依次递补。
(五)拟聘用人员公示
1.根据资格复审、面试、体检、政审结果,确定拟聘用人员,拟聘用人员名单将在果洛职校微信公众号进行公示,公示期为3天。
2.公示无异议后确定最终聘用人员,由办理聘用手续,签订劳动合同,明确岗位职责。
3.根据实际情况对新招聘人员的工作单位和具体工作岗位进行统筹调剂,招聘人员须服从分配。
4.被录用人员无正当理由逾期不报到的,或发现不符合报考资格和录用条件的,取消录用资格并根据该岗位总成绩排名由高到低进行递补。
四、薪酬待遇
(一)6500元/月按12个月发放(含三险)
(二)考核期为一个学期,学期末将从教师师德师风、教育教学等方面进行全面考核,根据考核情况决定是否聘用。
五、需说明的事项
(一)本次招聘,笔试、面试环节考生均须使用国家通用语言(现代汉语)文字进行答题,否则不计成绩。
(二)除学历、学位及职位所需相关资格证书取得的时间外,报考年龄、工作经历等各类事项的时间截止日期为本次报名工作第一日。达不到条件要求的不予报名。
(三)请考生认真阅读报考事项并保持报名时预留的联系电话24小时畅通,如出现报考失误、与其他考试时间冲突、联系电话变更、关机、停机、不在服务区、呼叫转移或不接电话等造成通知考务事宜时联系不上考生的情形,产生的后果由考生本人自行承担。
(四)资格审查贯穿招聘工作全过程,考生提供的信息和材料必须真实有效,在任何一个环节发现不符合条件者,即取消本次考试录用资格。
(五)关于本次招聘的重要声明:
1.本次招聘不出版也不指定任何考试辅导用书,不会举办或委托任何机构或个人举办考前辅导培训班。
2.对于社会上有关本次考试的培训、网站媒体、出版物等宣传另行收费的,或以相关部门名义许诺“内部指标”“考试包过”等情况,均与本次招考无关,敬请广大报考人员提高警惕,理性对待,避免上当受骗,防止权益受损。
3.如发现有机构或个人以本次招聘名义进行虚假宣传或欺诈行为,请及时向相关部门举报。请各位考生注意以上事项,确保自身权益不受侵害。
学校地址:果洛州玛沁县大武镇学院路1号
附件1.果洛州职业技术学校临聘教师报名表 附件2. 岗位表
果洛州职业技术学校
2026年1月9日