为进一步促进就业困难人员就业,根据省人社厅、省财政厅《关于进一步加强和规范公益性岗位开发管理工作的通知》(甘人社通〔2020〕126号)等精神,按照“公开、公平、公正”的原则,采取“面向社会、自愿报名”的方式,计划面向社会公开招聘一批公益性岗位人员,现将有关事项公告如下:
一、招聘计划
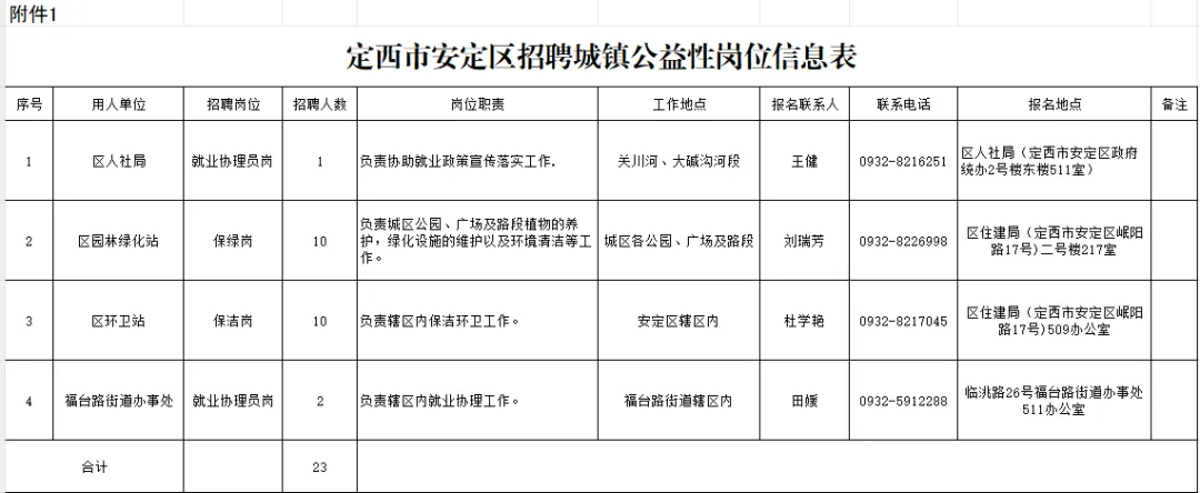
本次计划公开招聘城镇公益性岗位人员23名,用人单位、招聘岗位、招聘人数等信息详见定西市安定区招聘城镇公益性岗位信息表(附件1)。
二、招聘条件
(一)招聘对象
定西市安定区辖区内已认定且享受了2次以上个性化就业援助,仍然难以实现就业的就业困难人员。
就业困难人员是指劳动年龄内(年满16周岁至依法领取养老保险待遇)有劳动能力和就业意愿,但因身体状况、技能水平、家庭因素、失去土地等原因难以实现就业,以及连续失业一定时间仍未能实现就业的人员(未达到法定退休年龄)。须持《就业创业证》且主动向基层公共就业服务机构提出申请,有下列情形之一的登记失业人员:
1.城镇大龄人员。指距离领取养老保险待遇不足10年的城镇常住人口。
2.“零就业家庭”成员。包括城镇“零就业家庭”和“零转移就业家庭”成员,指同一户籍家庭成员在2人及以上的城镇区域家庭或者脱贫户(含防止返贫监测对象)中,有劳动能力的家庭成员(在校学生、现役军人、已领取养老保险待遇人员除外),均进行失业登记且处于失业状态。
3.城镇低保人员。指享受城镇最低生活保障待遇的人员。
4.残疾人员。指持有《残疾人证》或者《残疾军人证》的城镇常住人口。
5.长期失业人员。包括最近一次办理失业登记后连续失业6个月(含)以上仍未实现就业的人员以及毕业6个月后仍未实现首次就业的离校未就业高校毕业生。其中:判断毕业6个月后是否仍未实现首次就业,以甘肃人社公共服务平台中毕业生登记的就业去向为依据。
6.失地农民。指依法被县级以上(含县级)政府实施统一征地后,完全失去原承包土地的农民。
7.省政府确定的其他就业困难人员。
(二)其他要求
1.遵纪守法、品行良好、服从调度、吃苦耐劳,无违法违纪等不良记录。
2.招聘人员应具备与所申请公益性岗位工作相适应的劳动能力等条件。
3.已按规定享受公益性岗位政策人员,通过其他途径实现就业人员,曾因犯罪受过刑事处罚,以及其他不符合政策规定人员不得报名。
三、招聘程序
(一)报名
1.报名时间:2026年1月16日至2026年1月21日(法定节假日除外)工作时间;
2.报名方式:现场报名,每人仅限申请一个岗位。
3.报名地点和联系方式:详见定西市安定区招聘城镇公益性岗位信息表(附件1)。
4.报名材料:
(1)定西市安定区城镇公益性岗位安置审核表(附件2)一式2份;
(2)本人户口簿、居民身份证原件及复印件2份;
(3)《就业创业证》原件及复印件2份;
(4)以城镇低保人员身份申报的,需提供《甘肃省城镇居民最低生活保障金领取证》原件及复印件2份。以残疾人员身份申报的,需提供《中华人民共和国残疾人证》(或《残疾军人证》)原件及复印件2份;以失地农民身份申报的,需提供原乡镇出具的完全失地证明材料;
(5)其他用以证明就业困难人员条件的证件资料。
(二)资格审查
1.资格初审:用人单位根据申请人类型,会同有关单位对提交资料进行初审,并结合年龄、家庭、收入和岗位需求等因素建立安置对象排序机制,按序推荐上报拟聘用人员。
2.资格复审:初审通过后,报送区人社局进行资格复审,由区人社局会同用人单位对所提交资料真实情况、适应岗位工作情况进行全面核实。
(三)人员公示
资格审查通过后,通过微信公众号等途径对拟聘用人员予以公示。
(四)组织聘用
公示期满符合聘用条件的人员,由用人单位组织岗前培训并签订协议后安置上岗。
四、日常管理
聘用人员由用人单位负责日常管理。用人单位与聘用人员签订聘用协议,聘用期限最长不超过三年,实行一年一签;聘用期满后,对于符合再次安置条件的,按照省人社厅、省财政厅《关于进一步加强和规范公益性岗位开发管理工作的通知》(甘人社通〔2020〕126号)有关规定执行。根据公共服务项目实际需要,经用人单位同意,可以在公益性岗位开发范围内,对安置岗位进行动态调整,并报区人社部门备案。
安置期间本人如有下列情形之一,用人单位对聘用人员予以清退,并解除聘用协议:
1.户口迁出本辖区的;
2.以提供虚假材料或证件安排的;
3.本人未提供相应劳动,吃“空饷”或由他人顶替上岗的;
4.连续旷工超过10天或一年内累计旷工超过20天的;
5.不服从用人单位管理或严重违反用人单位规章制度的;
6.达到法定退休年龄的;
7.有违法犯罪行为的;
8.通过其他途径实现就业的;
9.其他不符合城镇公益性岗位条件的。
五、岗位待遇
为聘用的公益性岗位人员按月发放岗位补贴,补贴标准按照省财政厅、省人社厅《关于印发<甘肃省就业补助资金管理办法>的通知》(甘财社〔2024〕152号)等相关规定执行。同时,按规定为公益性岗位人员缴纳社会保险费。相关补贴标准调整的,按照最新规定执行。

附件:1.定西市安定区招聘城镇公益性岗位信息表
2.定西市安定区城镇公益性岗位安置审核表
定西市安定区人力资源和社会保障局
2026年1月14日