为全力维护湖南湘江新区社会政治稳定和交通安全畅通,切实提高道路通行能力和交通事故风险防控水平,根据当前工作需要,湖南湘江新区面向社会公开招聘70名特勤人员,具体招聘方案公告如下:
一、招聘计划
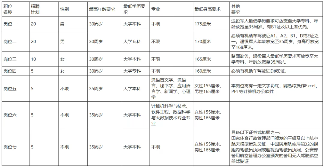
本次共计划招聘特勤人员70名(其中男性40名,女性15名,不限男女15名)。具体的招聘职位、人数、资格条件等见下表:

二、招聘条件
(一)应聘特勤人员应当同时具备以下基本条件
1.具有中华人民共和国国籍。
2.拥护中国共产党领导和社会主义制度,拥护中华人民共和国宪法,遵守法律、法规,品行端正。
3.年龄为18周岁以上,35周岁以下,具体职位的要求,以职位表为准。
18周岁以上为2008年1月17日以前出生的;30周岁以下为1995年1月17日之后出生的;35周岁以下为1990年1月17日之后出生的。
4.报考人员应具有国家承认的学历,并在2026年1月17日前取得毕业证书,结业证书、肄业证书等不符合报考要求。我省技工院校高级工班、预备技师(技师)班毕业生,可以分别按照大专、本科学历报考。国外留学所取得的学历须经教育部认证后才可报名。国外留学所取得的学历经教育部认证后可视为相同等级国内计划内统招全日制学历。
5.具有良好的政治素质和道德品行。
6.具有正常履行职责所需的身体条件和心理素质。
7.具备招聘职位所要求的其他条件。
(二)有下列情形之一的,不符合招聘条件
1.被依法追究刑事责任或者涉嫌犯罪尚未查清的,尚未解除处分或正在接受纪律审查和监察调查未结案的。
2.曾有吸毒、嫖娼、赌博、个人不良信用记录等劣迹或被行政拘留、司法拘留的。
3.参加非法组织、邪教组织或者从事其他危害国家安全活动的。
4.因违法违纪被开除、辞退、解聘或存在不良行为及情形的。
5.在读的全日制研究生不能以本科学历报考,其他情形依次类推。
6.不适宜从事特勤人员工作的其他情形。
三、报考和现场资格审查
本次招聘程序为网上报名(含资格初审)、现场资格审查、笔试、面试、体能测试、体检和政审。
(一)报考时间和方式
招聘考试采取网络报名的方式。网络报考时间为2026年1月17日9:00至1月24日17:00。
报名网站为长沙人才网(http://zk.cshr.cn/),报考人员登录本网站“2026年湖南湘江新区招聘特勤人员”报名系统,填写《2026年湖南湘江新区招聘特勤人员报名登记表》,上传本人近期一寸正面免冠电子照片(蓝底或白底)。上传个人身份证正反面扫描件、学历学位证书以及对应的教育部学历证书电子注册备案表、中国高等教育学位在线验证报告(中文版),以及岗位所需其他证件材料。
报考人员的专业严格按照毕业证书填写。岗位所要求的专业以《2026年湖南省考试录用公务员专业指导目录》为准。出现考生所学专业未列入本专业目录的情形时,由招聘单位或主管局根据相关材料进行认定。专业要求表述为某个具体专业时,表示仅该专业符合岗位要求,而非某类专业。
报考人员填写的信息必须真实、准确、完整、有效,报名与参加考试时使用的身份证必须一致。
(二)报考要求
报考人员只能选报一个职位,报名时应仔细阅读公告及相关职位的资格条件。
报考人员要仔细阅读《诚信考试承诺书》,提交的报考材料应当真实、准确。对恶意注册报名信息、扰乱报名秩序或提供虚假报考申请材料的,一经查实,即取消报考资格。对报考人员的审查包括报名时资格初审、现场资格审查、聘用时考察,并贯穿聘用工作全过程。
(三)资格初审
网上资格初审时间为2026年1月17日9:00至1月25日12:00。网上资格初审合格的将通过网上报名系统反馈结果,报考人员自行登录报名网站查询报名资格初审结果。初审通过后,报名信息不能更改。报考人员对资格初审结果有异议的,可在1月25日17:00前向招聘单位反映,不在规定期限内反映,视为对初审结果无异议。
(四)现场资格审查
现场资格审查对象为所有网上资格初审合格人员,现场资格审查时间:2026年1月27日(上午9:00-12:00,下午13:30-17:00)。
现场资格审查地点:另行通知。
报考人员须提供以下材料参加现场资格审查:
1、本人有效身份证原件及复印件,或由公安机关出具的在有效期内的临时身份证或有本人照片的户籍证明原件及复印件;
2、《2026年湖南湘江新区招聘特勤人员报名登记表》(在报名网站自行下载打印);
3、毕业证原件和下载打印的《教育部学籍在线验证报告》、《教育部学历证书电子注册备案表》,留学回国的毕业生需提供相应国(境)外学历学位认证;
4、退役军人须提供退伍证原件及复印件;
5、报考岗位二、岗位四,需提供相应机动车驾驶证及复印件;报考岗位七须提供国家体育行政管理部门颁发的三级及以上航空航天模型运动员证,中国民用航空局颁发的视距内驾驶员执照或超视距驾驶员执照,公安部警用航空管理办公室颁发的警用无人驾驶航空器驾驶证,数据分析师证,计算机四级及以上的证照之一及相应复印件。
6、手写签名的诚信考试承诺书等材料。
以上所需打印或复印的材料,均为A4规格。凡提交材料主要信息不实或不符合报考职位条件和要求的,取消该报考人员参加笔试的资格。未按时进行现场资格审查的报考人员视为放弃招聘。现场资格审查结果与网上资格初审结果不一致的,以现场资格审查结果为准。
(五)开考比例
经现场资格审查合格的人员方可参与笔试,各职位参加笔试人数与招聘计划数的比例原则上应不低于3:1。对于个别专业性较强的职位,若经现场资格审查后,合格人数未达到笔试最低开考比例,经相关部门批准,可适当降低开考比例或相应核减招录计划,直至取消该职位。核减的招录计划数可同步调剂至报名人数较多的职位。
(六)网上打印准考证
通过网上报名和现场资格审查的报考人员,请自行在报名网站下载并打印准考证,打印准考证时间为2026年1月30日9:00至1月31日9:30。
四、考试内容、时间及地点
(一)笔试
1、笔试内容:行政职业能力测验,满分100分。
2、笔试时间和地点:以笔试准考证上的时间、地点为准,请及时关注报名网站。
3、注意事项:
(1)考生须仔细阅读准考证相关信息,按要求做好考前准备,携带准考证和有效身份证原件(有本人照片的社保卡,或者由公安机关出具临时身份证、有本人照片的户籍证明),根据考场指引及准考证信息对号入座。
(2)考生应提前熟悉考点地址,合理规划好交通路线,尽量选择乘坐公共交通工具出行。
(3)考生应遵守考场规则,服从考试工作人员管理,接受监考人员的监督和检查。对有作弊行为,无理取闹,威胁、侮辱、诽谤、诬陷工作人员或其他报考者的,将按有关规定处理。涉嫌犯罪的,将依法追究刑事责任。
(4)考试期间,报考者有义务保护好自己的试卷和答题信息,防止被他人抄袭。
(二)面试
面试时间、地点和要求详见面试通知,请及时关注报名网站。
根据笔试成绩从高到低的顺序,按照招聘计划1:3的比例确定参加面试的人选。采用结构化面试的形式,设两道题,时间总共5分钟,满分100分,面试合格分数线为70分。
如报考人员因特殊原因放弃面试资格,则按笔试成绩从高到低的顺序依次递补。实际参加面试人数没有形成有效竞争的招聘职位,招聘人员面试成绩必须达到合格分数线以上。
成绩合成规则:
1、综合总成绩=笔试成绩×50%+面试成绩×50%;
2、笔试、面试、综合成绩均保留小数点后两位数,第三位小数按四舍五入法处理;
3、综合总成绩相同的,以笔试成绩确定排名顺序。
(三)体能测评
面试结束后,根据综合总成绩从高到低的顺序,按照招聘计划1:2的比例确定参加体能测评的人选。
体能测评时间和地点:另行通知,请及时关注报名网站。
考生参加测评时必须携带本人有效身份证原件(或由公安机关出具的在有效期内的临时身份证原件或有本人照片的户籍证明原件)。
体能测试内容:参照《公安机关录用人民警察体能测评项目和标准(暂行)》(人社部发〔2011〕48号)要求执行,男子1000米跑,女子800米跑。凡未参加或未在规定时间按要求完成体能测试的报考人员不记录成绩,取消招聘资格。
五、体检和心理测试
体能测评合格的人员,根据综合成绩从高到低的顺序(综合成绩相同的以笔试成绩排序),按照招聘计划1:1的比例确定进入体检和心理测试的人选。
体检和心理测试时间、要求见体检通知,请关注报名网站。
体检参照《公务员录用体检通用标准(试行)》《公务员录用体检特殊标准(试行)》等有关规定执行,包括涉毒毛发检测和心理测评,体检费用考生自理。
报考人员对体检结果有疑问的,可在结果公布3日内(含当日)对可以复检的项目申请复检,复检只进行一次,体检结果以复检结论为准。
凡不参加体检、涉毒毛发检测和心理测评以及不在规定时间按要求完成体检、涉毒毛发检测和心理测评的人员,不得进入考察环节。体检、涉毒毛发检测和心理测试不合格或考生放弃出现空缺的,按综合成绩从高到低的顺序依次递补(综合成绩相同的以笔试成绩高者确定为递补人员)。凡在体检、涉毒毛发检测和心理测试中弄虚作假,或者有意隐瞒影响聘用的疾病的考生,取消录取资格。
六、考察
参照《公安机关录用人民警察政治考察工作办法》和聘用职位的要求,对考察对象进行全面考察。考察不合格的,不予聘用。
考察不合格或放弃录取资格的,按综合成绩从高到低的顺序依次递补(综合成绩相同的以笔试成绩高者确定为递补人员)。
七、公示与聘用
体检、涉毒毛发检测和心理测试、考察结束后,拟录用人员名单在湖南湘江新区政法工作部门户网站及长沙人才网公示,公示时间为7个工作日。
公示期满后,没有反映问题或反映的问题经查实不影响聘用的,按规定签订劳动合同,试用期为2个月。反映的问题对聘用有影响并查有实据的,不予聘用;对反映的问题一时难以查实的,暂缓聘用,待查清后再决定是否聘用。自暂缓作出聘用结论之日起90日内,反映的问题仍未查实,终止聘用资格。
公示期满后,拟聘用人员须进行为期15天的岗前培训,培训合格后才能正式上岗。无故不参加培训人员视为自动放弃录取资格;培训期间不服从管理、违纪违法或培训考试不及格的,取消录取资格。放弃、取消录取资格的,按招聘综合总成绩从高到低的顺序依次递补(综合成绩相同的以笔试成绩高者确定为递补人员)。培训费用由用人单位承担,培训期间非因不可抗力因素放弃录取资格的,按实际培训天数和培训费用标准,由拟录用人员个人承担培训费用。
八、纪律与监督
相关纪检监察部门将全程监督本次招聘工作。对违反公开招聘纪律、弄虚作假的报考人员,一经查实,取消聘用资格。
九、相关待遇
聘用人员的工资及其他福利待遇参照湖南湘江新区公安交管原有同类别人员标准执行,并按规定缴纳社会保险和住房公积金,经费由财政全额保障。劳动合同签订三年期限,到期视具体情况决定是否续签劳动合同。
十、特别提示
本次共招聘70人,由长沙市公安局交通管理支队湘江新区大队根据工作实际对拟录用人员进行统筹安排,考生不服从安排视为放弃录用资格。
体能测评合格但未能进入体检程序的人员,经本人同意,纳入后备人才库(期限一年,起始时间从通过体能测评之日起计算),相应岗位出现空缺时,从后备人才库中按综合总成绩由高到低依次递补。
本次招聘的招聘公告、拟录用人员公示通过湖南湘江新区政法工作部门户网站(http://www.yuelu.gov.cn/yl_xxgk/bmxxgkml/qsfj/)及长沙人才网(https://www.cshr.cn/)同步公布;有关考试具体安排、各环节相关信息等均在长沙人才网(https://www.cshr.cn/)公布。请考生密切关注网站相关公告,不另行通知。本次考试不指定辅导用书,招聘部门不举办也不委托任何机构举办考试辅导培训班,除交体检医院的体检费外不收取任何费用。如社会上出现假借招聘机构考试命题组、专门培训机构等名义举办的辅导班、辅导网站或发行的出版物等,均与本招考机构无关,敬请广大报考人员提高警惕,切勿上当受骗。
本次招聘政策由湖南湘江新区政法工作部、长沙市公安局交通管理支队湘江新区大队负责解释。咨询电话:0731-82274137(限工作时间)。
湖南湘江新区政法工作部
长沙市公安局交通管理支队湘江新区大队
2026年1月15日