集团简介
福建新华发行集团(以下简称“发行集团”)成立于2004年5月,是经原国家新闻出版总署和福建省委、省政府批准,由全省各市、县(区)新华书店、省新闻出版局下属的有关图书发行单位组建成立的省属大型国有文化企业,2009年底划转为海峡出版发行集团下属单位。
发行集团以习近平文化思想为引领,认真贯彻落实党中央关于推进社会主义文化强国建设的决策部署,按照上级部门的工作要求,坚持围绕中心、服务大局,在宣传党的方针政策、传播先进文化、推进全民阅读、服务教育事业、促进对台对外文化交流等方面取得了显著成绩,荣获“全国文化体制改革先进企业”“全国农家书屋工程建设突出贡献单位”“福建省文化体制改革工作先进单位”“福建企业集团100强”等多项荣誉称号,取得了社会效益和经济效益双丰收。
当前,集团正在加快转型升级步伐,努力建设“导向正、机制新、竞争强、形象好、活力足”的现代文化产业集团,为建设更高水平的文化强省、扎实推进中国式现代化福建实践作出新的更大贡献。
一、招聘岗位及要求
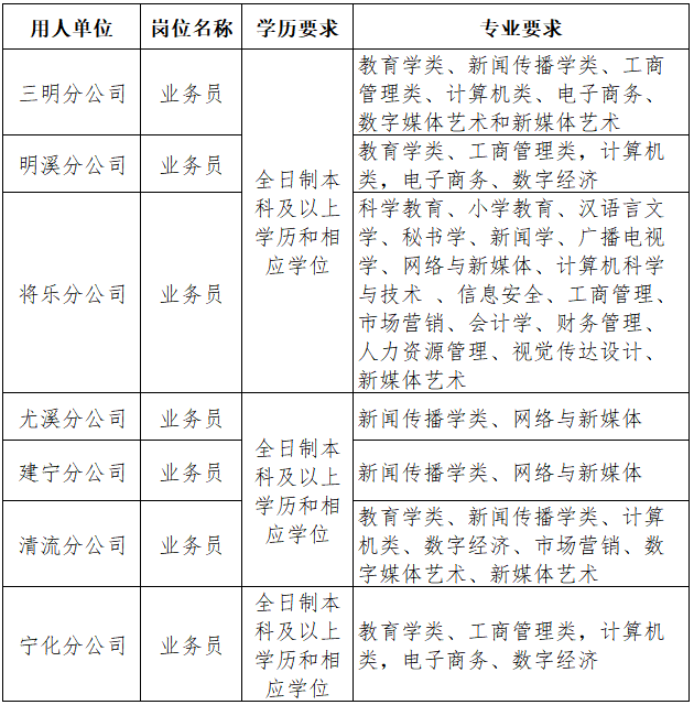
业务员:若干
工作地点:
三明、明溪、将乐、尤溪、
建宁、清流、宁化
注意事项:
应聘者选择一个岗位投递,多投无效

注:
1.业务员岗位应聘人员如具备全日制“双一流”院校本科、全日制研究生及以上学历和相应学位,具有研学旅行指导专项能力证书,导游证,教师资格证,全媒体运营师、互联网营销师职业技能等级证书,经济专业、会计专业、计算机技术与软件专业技术职务任职资格,可根据报名情况适当放宽专业要求。
2.专业要求参照教育部发布的《普通高等学校本科专业目录(2025年)》。
二、招聘条件
(一)基本条件
1.具有中华人民共和国国籍,拥护中国共产党领导和社会主义制度,遵守中华人民共和国宪法、法律、法规;
2.无受过刑事处罚或党政纪处分,无未了结的民事案件,具有良好的政治素质和道德品行;
3.有较强事业心、责任心和团队合作精神;
4.有较强的组织协调能力和人际交往能力;
5.热爱学习、喜欢阅读、对图书发行行业有一定了解;
6.年龄在35周岁(含)以下(1990年1月29日以后出生),获得高级专业技术职务任职资格应聘人员年龄可放宽到40周岁(含)以下(1985年1月29日以后出生);
7.具有正常履行职责的身体条件,符合岗位要求的资格条件和工作能力。
(二)不得报考情形
1.曾因犯罪受过刑事处罚的人员或曾被开除公职的人员;
2.被开除中国共产党党籍的人员;
3.尚未解除党纪、政纪处分或正在接受纪律审查的人员;
4.涉嫌违法犯罪正在接受司法调查尚未做出结论的人员;
5.在各级各类公务员、事业单位公开考试中因违规违纪行为被记入考生诚信档案,且记录期限未满人员;
6.中国执行信息公开网上公布的失信被执行人;
7.被列入严重失信会计人员“黑名单”的人员;
8.法律法规、政策规定的其他情形。
三、薪酬待遇
具体可咨询对应分公司。
四、岗位福利
五险二金、带薪年假及其他福利等。
五、招聘流程
简历投递-简历筛选-笔试-面试-公示-入职前约谈-录用通知。
六、报名材料及注意事项
(一)报名材料
1.《福建新华发行集团应聘报名表》(请扫描下方二维码或复制链接查看、下载);

链接:
https://pan.baidu.com/s/11epC2cV15U67KqiL9l0xGw?pwd=6zfh
2.个人简历;
3.毕业证书、学位证书和身份证扫描件、学信网教育部学历证书电子注册备案表和其他相关证明材料等。
将上述材料电子版发送至应聘分公司所对应的邮箱:
三明分公司 451720868@qq.com
明溪分公司 115562283@qq.com
将乐分公司 395766504@qq.com
尤溪分公司 1586556988@qq.com
建宁分公司 864518271@qq.com
清流分公司 905406381@qq.com
宁化分公司 420845672@qq.com
邮件主题格式统一为“应聘职位+工作单位+姓名”,如:业务员+三明分公司+张三、业务员+将乐分公司+李四。
(二)注意事项
1.报名截止日期为2026年2月11日。超出截止日期投递或投递材料不完整视作无效投递;
2.应聘人员应确保《应聘报名表》填写的联系电话与邮箱正确无误。我司将以邮件或电话形式通知入选笔试、面试人员,请关注电话及邮箱信息;
3.应聘者只可投递1个岗位,多投无效。
七、联系人及联系方式
三明分公司 邱女士 0598-8225351 0598-8299867
明溪分公司 温女士 18065794250
将乐分公司 邓女士 15750865826
尤溪分公司 王女士 15059022459
建宁分公司 聂女士 18950464487
清流分公司 廖女士 15606985598
宁化分公司 邱女士 13559899537
附件:福建新华发行集团 2026年招聘岗位表.pdf
(空表)福建新华发行集团应聘报名表.xls
(样表)福建新华发行集团应聘报名表.pdf