1
招聘岗位及职数
教师岗位(含高层次人才3人、常任轨教师7人、骨干教师22人)32人;辅导员岗位6人。
以上岗位信息详情可登录上海立信会计金融学院招聘系统查阅。
2
任职基本条件及待遇
应聘人员应具有良好的品行,具备岗位所需的学历、专业、资格、技能等条件,适应岗位要求的身体条件。
(一) 教师岗位
高层次人才:具有高级专业技术职务,在学术界拥有一定影响力,或学校紧缺专业人才。面向会计学、财务管理、审计学、资产评估、金融学、经济学、统计学、智能科学与技术等专业,待遇优厚,薪资待遇面议。
常任轨教师:具有国内外高水平大学博士学位和学术工作经历,在学科前沿领域具有较强的学术潜力,为学校高层次人才的预备培育“蓄水池”。面向海内外优秀青年才俊,专业为会计学、财务管理、审计学、资产评估、金融学、经济学、统计学、计算机、人工智能、自动控制、数据科学、马克思主义理论等专业,薪资待遇面议。
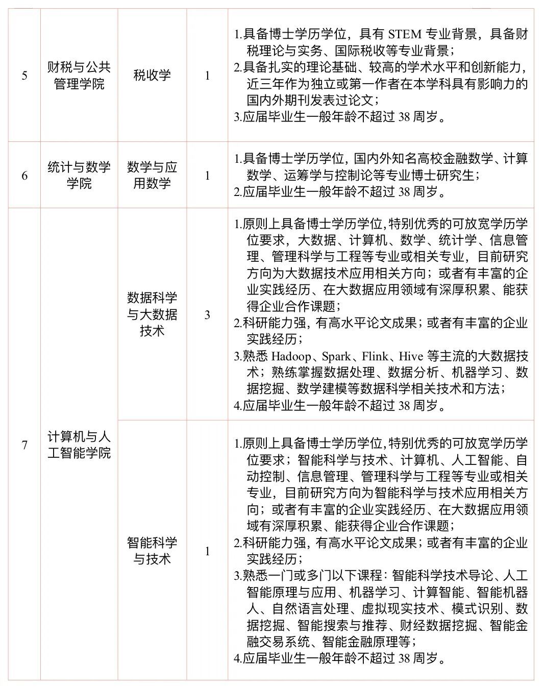
骨干教师:原则上具有博士学历学位,应届博士毕业生38周岁以下,特别优秀的可放宽学历学位要求,根据其学术基础和承担任务给予相应的待遇,详见下表。




(二)辅导员岗位

3
招聘办法
(一)报名
报名时间:教师岗位即日起至2026年12月31日止;辅导员岗位,即日起至2026年6月20日止。
报名方式:有意者请登录上海立信会计金融学院人才招聘系统填写相关信息资料。
注意事项:
(1)每名应聘人员限报1个岗位;
(2)应聘人员对提交的信息和材料真实性负责,凡弄虚作假的,一经查实,取消资格。
(3)符合上海市事业单位进编条件的录用人员,纳入我校正式编制,工资、奖金、福利和社会保险等待遇按有关规定执行。应聘我校的外省市人员,须持有上海市居住证一年以上(在有效期内),对于从外省市引进的高级专业技术人员,可不受本市居住证满一年的限制。
(二)招聘程序
1.资格审查
2.考察选拔
3.学校审定
4.体检与复核
5.公示及录用
4
相关学院及人事处联系方式
