医院简介
葫芦岛市第六人民医院始建于1951年,是政府办公立二级甲等综合性医院。其前身为央企杨家杖子矿务局总院,是职工基本医疗保险、居民基本医疗保险、工伤医疗保险、商业保险的定点医院。2018-2020年度被评为“葫芦岛市文明单位"、2021-2023年度被评为"辽宁省文明单位"。
医院占地面积16900平方米,建筑面积12190平方米,现有开放床位330余张,员工260余人。开设内、外、妇、儿、血液透、健康体检、影像检验等28个临床医技科室,拥有美国GE128层螺旋CT、美国GE全影超导磁共振、口腔科CBCT、GE-S8彩色超声诊断仪、 迈瑞4K高清腹腔镜、电子胃肠镜、肺功能检测仪、除颤器、动态实时心电监护仪、牙科治疗机、康复治疗仪、等数十种配套齐全的检查、检验、手术等设备,为本区患者提供精密诊疗!
医院是多家三甲医院医联体合作单位,三甲医院知名专家定期来院出诊、查房、手术、教学,家门口的锦州附属医院已有口皆碑。以尘肺中心、血栓病治疗中心为重点学科,全面开展日常诊疗工作,填补区域医疗空白,满足患者的就医需求。
医院以党建为引领,充分发挥公立医院的公益性,是葫芦岛市首批医改单位,以“以人为本,守护健康”为使命,以“质量技术医身,人文关怀暖心”为理念,以“群众满意、职工满意、社会满意”为宗旨,努力建设以中西医结合为特色,尘肺病中心、血栓病中心为品牌的智慧人文的医疗健康中心,为区域群众的健康福祉保驾护航。
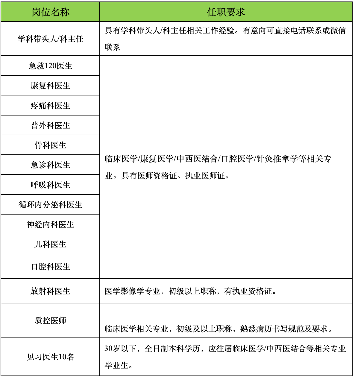
岗位详情

联系我们
咨询电话:0429-4403923。
微信:13190371916(电话微信同步)。
网上报名邮箱:HJ495389641@126.COM。
报名时须持以下证件材料:身份证、毕业证、学位证、资格证、执业证原件及复印件,近期免冠一寸彩色照片1张。
医院地址:葫芦岛市第六人民医院(杨家杖子经济开发区)。
职工福利:通勤车、工作餐、五险、法定节假日、外派培训学习机会及个人晋升通道。