因工作需要,经嘉兴市南湖区人力资源和社会保障局备案,嘉兴市南湖区教育体育局所属事业单位面向社会公开招聘工作人员2名。现将有关事项公告如下:
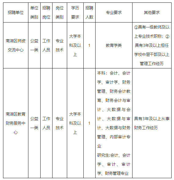
一、招聘岗位要求

二、招聘对象的资格条件
1.遵守中华人民共和国宪法和法律法规、具有良好的政治素质、品行和职业道德,能坚决贯彻党的路线方针政策。
2.具有符合招聘岗位的学历和专业要求。学历以国家教育行政机关认可的相应证件文书为准〔留学人员须取得教育部留学服务中心国外(境外)学历认证书〕;若以第二专业报名的,其第二专业须取得教育行政部门学历认定。招聘岗位所需专业由招聘单位及其上级主管部门参考国家教育行政部门发布的相关专业目录设置及审查认定,并负责解释。对于考生所学专业未列入教育行政部门公布目录的,由招聘单位及其上级主管部门按专业所学课程、研究方向相同或相近原则审查。考生所学专业以毕业证书载明的专业为准。考生学历证书〔留学人员的教育部留学服务中心国外(境外)学历认证书〕均须于2026年2月26日前取得。
3.年龄要求38周岁及以下(1987年2月26日以后出生)。
4.符合招聘计划岗位的其他要求。
5.有下列情形之一的不具备报考资格:
(1)现役军人和具有公务员身份累计未满5年(含试用期)的人员。
(2)曾因犯罪受过刑事处罚的或曾被开除公职的;被依法列为失信联合惩戒对象的。
(3)涉嫌违法违纪正在接受纪检监察机关或者司法机关审查尚未作出结论的;受党纪、政纪处分未满处分期限(影响期限)的。
(4)应聘人员不得报考聘用后即构成回避关系的招聘岗位。
(5)按照法律、法规规定不得聘用为事业单位工作人员的。
三、招聘程序与办法
招聘工作贯彻公开、平等、竞争、择优的原则,坚持德才兼备的用人标准,采取报名、考试、体检、考察、公示、聘用等程序进行。
(一)报名
本次报名采用网上报名的方式进行,每位应聘人员限报一个岗位。
1.网上报名:自公告发布之日至2026年3月6日24:00前,应聘人员通过手机扫描下方二维码,选择符合条件的岗位,按提示填写报名信息和上传相关报名材料。

2.资格初审:南湖区教育体育局负责对网上报名人员的年龄、身份、学历等资格条件进行资格初审,资格初审合格者参加考试。资格初审合格人数如不足1:3比例的,取消招聘岗位。资格初审情况将于3月10日前在中共南湖区委南湖区人民政府网站区教育体育局“公告公示”栏中公布。
3.打印《准考证》:考生可在3月12日至13日期间按中共南湖区委区政府网站区教育体育局“公告公示”栏中相关通知,自行下载打印《准考证》(贴好照片),并按准考证上明确的要求参加考试。
(二)考试
本次公开招聘考试由嘉兴市南湖区教育体育局组织实施。各招聘岗位资格初审合格人数超过10人的,先进行笔试,再按笔试成绩由高分到低分1:5的比例确定入围面试人选;若资格初审合格人数不足10人(含10人)的,取消笔试环节,直接进行面试。。
1.笔试。笔试形式为闭卷考试,主要考察专业能力、综合应用能力等,满分100分。笔试时间为3月14日(周六)上午9:00-10:30,笔试地点以准考证为准。
2.资格复审:面试前(具体时间地点另行公告),由嘉兴市南湖区教育体育局组织对入围面试对象进行资格复审,资格复审合格者参加面试。资格复审须提供以下材料(原件和复印件1份):
(1)报名表(见附件,须由本人承诺签名)。
(2)本人有效居民身份证。
(3)学历证书。
(4)工作单位出具的工作经历证明,其中报考南湖区师资交流中心的考生还需提供职称证书和任职证明(时间截止到2026年2月26日止)。
(5)报考人员是事业单位在编人员的还要提供编制单位出具的同意报考证明。
3.面试。面试采取“结构化面试”的方式进行,主要考查考生的综合素养。面试满分为100分,合格分为75分,面试成绩不合格者,不列入体检、考察人选。面试时间为3月15日(周日),地点放在嘉兴市南湖区。
(三)体检
考试结束后,根据考生总成绩(总成绩=笔试成绩×40%+面试成绩×60%)从高分到低分按照招聘计划的1︰1确定体检对象,体检合格后确定为考察对象。
若总成绩相等的,以面试成绩高的排位在前。若总成绩和面试成绩均相等的,则进行面试加试。若无笔试环节,总成绩=面试成绩,面试成绩相等的则进行面试加试。面试加试成绩只决定最终排名。
体检工作参照《关于修订〈公务员录用体检通用标准(试行)〉及〈公务员录用体检操作手册(试行)〉有关内容的通知》(人社部发〔2016〕140号)和《关于进一步做好公务员考试录用体检工作的通知》(人社部发〔2012〕65号)等文件规定执行。考生不按规定的时间、地点参加体检,视作自愿放弃体检。体检费用自理。
体检不合格或自愿放弃的,依次递补(未参加面试和面试不合格的人员不得递补)。
(四)考察
考察由南湖区教育体育局会同招聘单位组织实施。考察工作参照《公务员录用考察办法(试行)》(中组发〔2021〕11号)执行。在规定时间内,对体检合格的人员进行考察,考察结果仅作为本次是否聘用的依据。考察不合格或自愿放弃的,依次递补(未参加面试和面试不合格的人员不得递补)。
体检、考察实施前,国家、省出台新规定的,按新规定执行。
(五)公示
经体检、考察均合格的人员,确定为拟聘用人员,名单在中共南湖区委区政府网区教育体育局“公告公示”栏公示5个工作日。公示期满,对拟聘人员没有异议或反映有问题经查实不影响聘用的,予以聘用;对反映有影响聘用问题并查有实据的,不予聘用;对反映的问题一时难以查实的,将暂缓聘用,待查清后再决定是否聘用。
拟聘用人员名单公示后不再递补。
(六)聘用
确定聘用人选后,按《浙江省事业单位人员聘用制度试行细则》的规定执行。拟聘用人员无正当理由未在规定时间内报到的,取消聘用资格。拟聘用人员办理报到前须与原单位解除劳动(聘用)合同,否则取消聘用资格。
聘用人员列入事业编制管理,与招聘单位签订事业单位聘用合同,并按规定约定试用期。试用期满后,考核合格者,予以正式聘用;不合格的,取消聘用。新聘用人员在南湖区最低服务年限为5年。
四、其他说明
1.本次公开招聘考试成绩等信息均在中共南湖区委南湖区人民政府网站区教育体育局“公告公示”栏中发布,供考生查询(网址:http://www.nanhu.gov.cn)。
2.应聘人员提交的报考信息和材料应当真实、准确、有效,对提供虚假申请材料、伪造变造有关证件等行为,取消报考资格;对考试违纪违规行为的认定和处理,按照《事业单位公开招聘违纪违规行为处理规定》(人社部令第35号)执行。
3.资格审查工作贯穿招聘全过程,无论在哪个环节发现应聘人员与招聘岗位条件不符的,取消应聘资格。
4.本公告未尽事宜,由区教育体育局依据有关文件规定执行。
咨询电话:0573-82058367
监督电话:0573-82838339,0573-82057223
嘉兴市南湖区教育体育局
2026年2月26日
附件:嘉兴市南湖区教育体育局所属事业单位公开招聘工作人员报名表.doc