传媒学院简介
传媒学院下设广播电视编导、播音与主持艺术、表演(影视表演)、影视摄影与制作4个专业。2020年广播电视编导专业获批吉林省一流本科专业建设点。学院现有教师47人,其中教授7人、副教授11人,形成年龄结构合理,专兼职结合,既有学术造诣深厚的知名学者和行业专家,又有年富力强的双师型教师的师资队伍。
学院面向媒介融合新时代,秉持“数智赋能、融通专长、全媒应用”的人才培养理念,致力于培养具备大传媒视野、掌握全媒体技能、适应传媒产业发展的复合型人才。通过艺科融合与理实融合,打通广播电视编导、播音与主持艺术、表演、影视摄影与制作四个专业界限,在策划、采编、制作、表演、口语传播、运营等传媒产业链各环节实现有机衔接。尊重学生个性发展,以兴趣为驱动,引导学生在传媒全流程中自主探索、精研专长。依托项目化教学模式,将真实传媒项目引入课堂,让学生在实践中提升专业技能与综合素养。对接社会需求,以传媒赋能全行业,助力区域经济发展。学院先后培养了一大批得到行业认可的优秀人才。2008届广播电视编导专业毕业生文牧野荣获第32届中国电影金鸡奖。他导演的《我不是药神》等作品在华语影坛受到好评。原创话剧《郑德荣》获教育部思政司“高校原创文化精品推广行动计划”项目并被省委宣传部列为2019年优秀文艺作品。
一、资格条件
(一)基本条件
1.具有中华人民共和国国籍,遵纪守法,品行端正,爱岗敬业,遵守高等学校教师职业道德规范,具有较强的社会责任感和爱国主义情怀。
2.身心健康,具有履行高校教师职责的身体条件和心理素质。
3.热爱民办高等教育事业,对教学创新怀有热情,能够勇于尝试并积极探索基于AI赋能的混合式教学模式。
4.应聘人员各学历阶段的学习成绩均应达到优良标准。
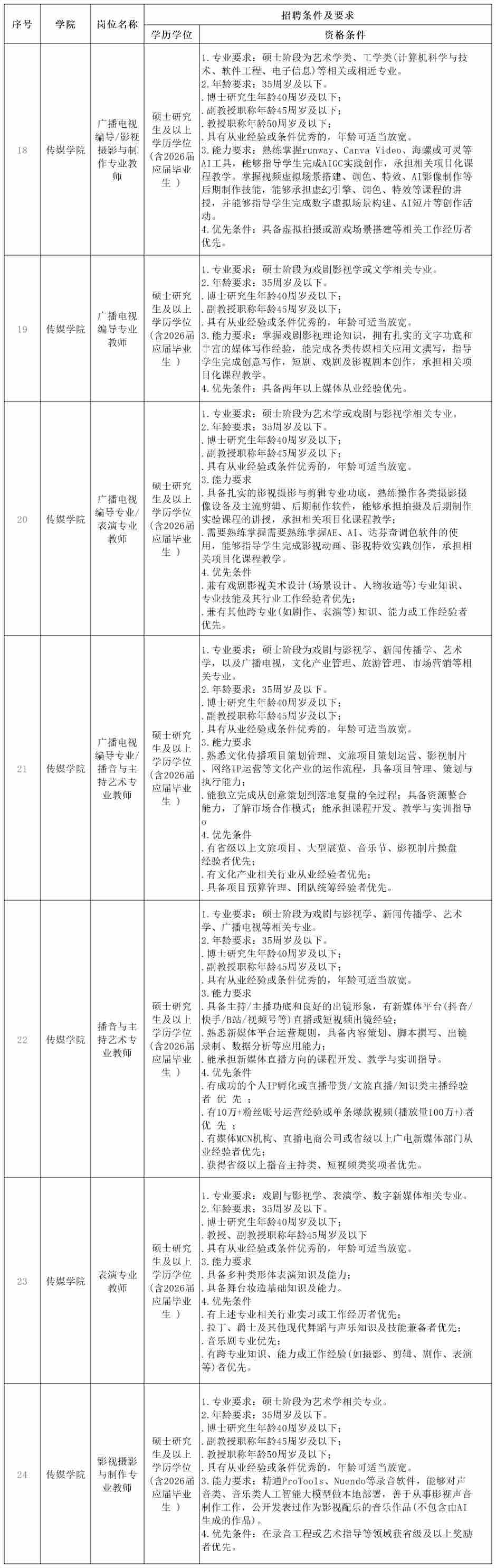
(二)岗位条件

(序号标注及岗位要求截取自长春人文学院人事处招聘方案,完整招聘信息可查看长春人文学院微信公众号)
(三)有下列情形之一的人员不得报考
1.曾因犯罪受过各类刑事处罚的;
2.受到党纪政务处分期限未满或曾受过开除处分的;
3.正在接受纪律审查司法调查的;
4.被依法列为失信联合惩戒对象的;
5.因健康原因不适合聘用的;
6.国家法律法规规定不得聘用的情形。
二、招聘程序
(一)报名方式与要求
报名由人事处统一受理,采取电子邮件报名方式进行,符合招聘岗位条件的意向人员均可将报名材料发送至指定邮箱:3539705361@qq.com。
应聘人员将报名所需材料电子版压缩到一个文件,报名邮件及文件名称格式为:序号+应聘岗位名称-应聘者姓名(例如:1社会工作专业教师-张三)。报名材料及要求如下:
1.有效身份证(正反面)扫描件(PDF格式),文件命名为:“1-1身份证(张三)”;
2.本科、研究生毕业证、学位证及各层次相应的“教育部学历证书电子注册备案表”“中国高等教育学位在线验证报告”或取得国(境)外学位的教育部留学服务中心认证、成绩单扫描件(PDF格式),文件按顺序分别命名为:“2-1本科毕业证、2-2本科学位证、2-3本科学历证书电子注册备案表、2-4本科学位在线验证报告、2-5本科成绩单、2-6硕士毕业证、2-7硕士学位证、2-8硕士学历证书电子注册备案表、2-9硕士学位在线验证报告、2-10硕士成绩单、2-11博士毕业证……;
3.个人简历电子版(PDF格式,不超过2页),文件名:“3-1个人简历(张三)”;
4.招聘资格条件要求的其他佐证材料,文件名:“4-1佐证材料名称(张三)”。
每位应聘者限报一个岗位,材料不全者将不予受理。2026届应届毕业生尚未取得毕业证和学位证的提交相应的成绩单及学籍在线验证报告。
(二)资格审查
学校组建审查专家组,依据收到的报名材料,遵循客观公正原则,对应聘者进行筛选与资格审核。
(三)面试考核
学校不定期组织试讲、面试考核,每轮均实行淘汰制,本次公告各岗位均不设开考比例。
(四)确定人选
根据试讲、面试等情况,确定考察对象人选。
(五)综合考察
学校对考察人选的思想政治素质、心理健康状况、道德品质、业务能力、工作实绩以及与所申报岗位相适情况进行综合考察。考察合格者,确定为拟聘用人员。
(六)体检
综合考察结束后,学校将在评议结果为“通过”的人员中,根据招聘岗位数量1:1的比例,选定并通知参加体检人员。
(七)聘用
体检合格的人员确定为拟聘用人选,体检不合格的,取消拟聘人选资格。在办理聘用手续前自动放弃的人员,取消其拟聘人选资格。在职人员报考的,在办理聘用手续时无法与原单位依法解除人事(劳动)关系的,视为自动放弃拟聘人选资格。
三、聘用待遇
1.按高校教师系列省评职称予以聘任,兑现所聘职称薪酬待遇;
2.符合学校政策具有博士毕业证和学位证的,享有安家费、博士津贴、低职高聘、科研启动金等待遇;
3.享受“五险一金”待遇,试用期满考核合格者享受补充养老保险(企业年金)待遇;
4.符合学校教科研成果激励政策的,给予教科研成果奖励;
5.享受全额带薪寒暑假、食堂用餐补贴、免费班车、年度健康体检和节假日福利;
6.符合《长春人文学院教职员住宿安排管理办法》条件的,可申领学校住宿补贴。
四、其他事项
1.应聘人所提交的报名资料及信息必须真实、准确且完整;如未按时参与证件审核、面试、考察、体检或报到等环节,均视为自动放弃应聘资格。资格审查贯穿整个招聘流程,在任何阶段,若发现应聘者不符合招聘条件或存在弄虚作假行为,立即取消资格,情节严重者将追究责任。
2.我校未委托任何公司、个人或其他组织进行招聘培训(辅导)、招聘面试活动;招聘岗位及条件以长春人文学院官网招聘专栏公布的信息为准;招聘过程无任何费用;对冒充我校名义发布虚假招聘信息、损害我校声誉的公司、个人或其他组织、我校保留追究其法律责任的权利。
▷人事处电话:0431-84537262
联系人:邓老师
▷纪检监督电话:0431-84575105
联系人:李老师
▷地 址:长春市净月国家高新技术产业开发区博硕路1488号
▷此公告如有未尽事宜,请关注补充公告。
长春人文学院
2026年3月2日