赤峰贺杰眼科医院是一所集医疗、预防保健、教学、科研为一体的民营二级眼科医院,医院位于赤峰市松山区临潢大街54号。
医院设置诊疗科目有:眼科(白内障专业、青光眼专业、角膜病专业、眼底病专业)、眼预防保健科、斜弱视与小儿眼科、眼视光科、中医门诊、内科门诊、麻醉科、医学检验科、医学影像科(超声诊断专业、心电诊断专业)等。另医院设有手术室,其中百级层流手术间1个,万级层流手术间2个,设置住院床位20张。
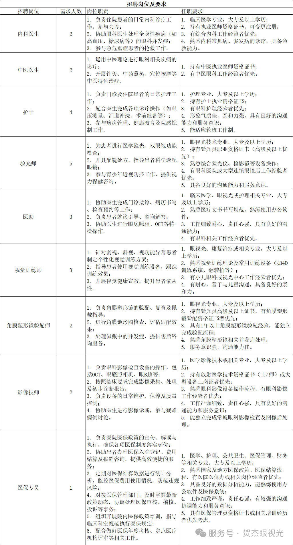
医院配有多台先进设备:包括进口眼科超声乳化治疗仪、进口激光扫描检眼镜、进口裂隙灯显微镜、进口眼科光学生物测量仪、A/B超声诊断仪、进口眼科光学相干断层扫描仪等。 为满足我院的实际工作发展需要,特招聘以下工作人员:

薪酬福利
1.具有良好的薪资待遇:基本工资+绩效奖金;
2.完善的福利保障:五险一金、带薪年假、节日福利、健康体检;
3.系统的职业培训:岗前培训、专业技能培训、外派进修学习等;
4.广阔的晋升空间:提供专业技术和管理双向晋升通道;
5.舒适的办公环境:现代化医疗设施,和谐的工作氛围。
应聘方式
1.现场报名:请携带个人简历、身份证、学历证书、资格证书原件及复印件至医院人力资源部;
2.网络报名:请将个人简历及相关证件扫描件发送至邮箱:1330709906@qq.com,邮件主题注明“应聘岗位+姓名”;
3.联系方式:18748028192(宫主任)
15848986420(崔主任)
4.报名截止日期:2026年3月31日;
5.医院地址:赤峰市松山区临潢大街54号
招聘流程
投递简历→资格审查→笔试(中级职称免笔试)→面试→ 通过体检→录用诚挚邀请您加入赤峰贺杰眼科医院,和我们同心同德,共创光明事业!
赤峰贺杰眼科医院人力资源部
2026年3月12日