宁波市中级人民法院所属事业单位公开招聘工作人员公告
根据《宁波市事业单位公开招聘工作人员实施办法》的有关规定,宁波市中级人民法院下属事业单位决定面向社会公开招聘事业编制工作人员4名。现就有关事项公告如下:
一招聘单位简介
(一)宁波市中级人民法院审判保障中心是宁波市中级人民法院所属公益一类事业单位,经费预算形式为全额财政补助。主要负责为宁波市中级人民法院审判工作提供计算机网络软件开发使用、计算机硬件维护、网络管理、档案管理、财务管理和代理书记员、速录员等审判保障辅助工作。
(二)宁波高新技术产业开发区人民法院审判保障中心是宁波市中级人民法院所属公益一类事业单位,经费预算形式为全额财政补助。主要负责协助宁波高新技术产业开发区人民法院办理庭前准备、庭审记录、案件整理编目等审判辅助工作以及经费收支管理、网络维护等事务性工作。
二招聘原则和办法
招聘工作坚持公开、平等、竞争、择优原则,按照德才兼备的用人标准,采取公开报名、统一考试和择优聘用的办法进行。根据报名情况,通过考试、体检和考察等程序面向社会公开招聘事业编制工作人员。
三招聘对象基本条件
(一)遵守中华人民共和国宪法、法律和法规;
(二)遵守纪律、品行端正,具备良好的职业素质;
(三)具有招聘岗位所需的学历、资历、专业、任职资格、职业资格及技能要求;
(四)具有适应岗位要求的身体条件;
(五)具备岗位所需的其他条件。
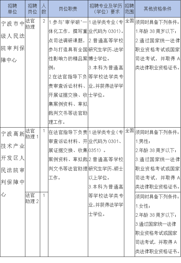
四报考条件

(可点击放大查看)
备注:
1.历届生学历证书、执业资格、有关荣誉称号的取得和年龄计算截止时间均为公告发布之日。
2.2026年普通高校应届毕业生(2025年10月1日至2026年9月30日毕业)可凭学生证、就业协议或就业推荐表报名,但须在2026年9月30日前取得相应的学历学位,到期未取得的不予录用;2026年1月1日至2026年12月31日毕业的国(境)外留学回国(境)人员可等同于国内2026年普通应届毕业生,报考时仍未毕业的可凭国(境)外学校学籍证明报名,但须于 2027年1月31日前取得教育部出具的学历学位认证书(到期未取得的不予录用),国(境)外留学人员专业相近的以所学课程为准。
五招聘办法和步骤
(一)
宁波市中级人民法院审判保障中心
法官助理岗位
1.报名与资格初审
(1)报名时间:2026年3月13日9:00至3月19日16:00。
(2)报名办法:采取电子邮件方式接受报名,不设现场报名,不接受邮寄报名。应聘人员下载并填好附件“报名表”,在报名时间内将报名材料发送至报名邮箱。邮件标题为“宁波中院审保中心报名+应聘人员姓名+手机号码”。
①报名材料:报名表、个人简历、身份证、学历(学位)证书(其中属于2026年普通高等院校应届毕业生的可凭学生证、就业推荐表和《教育部学籍在线验证报告》;属于2026年1月1日至2026年12月31日毕业的国(境)外留学回国(境)人员可凭国(境)外学校学籍证明和中外文课程成绩单,其他国(境)外留学回国(境)人员可凭教育部中国留学服务中心出具的国(境)外学历和中外文课程成绩单)、法律职业资格证书、招聘岗位要求的其他相关证书和证明等扫描件。
②报名邮箱及报名确认:在规定时间内将报名材料发送到nbzyzpzy@163.com邮箱,并在发送后于工作日上午9:00—12:00或下午2:00—5:30电至0574-87009331或87009419确认。
(3)应聘人员提供的个人信息必须真实有效。报名时,招聘单位将对应聘人员的报考资格进行初审。证件不全或提供证件与报考资格条件不相符者,不能通过报名资格初审。
(4)应聘人数与招聘计划数之比不能低于3:1,在规定的报名时间内,符合报考条件的应聘人数和招聘计划数比例不足3:1的,将核减岗位或取消该岗位招聘。
(5)报名资格初审通过名单将于报名结束后3个工作日内在宁波法院网(www.nbcourt.gov.cn)上公布。
(6)资格审查工作贯穿于整个招聘过程,在任一环节发现应聘人员的条件与招聘条件不符或者提供虚假材料等,立即取消应聘资格或聘用资格。
2.考试
本次公开招聘考试采取直接面试方式,委托具有考试命题资质的独立第三方机构命题。
(1)资格复审
招聘单位将在面试前,对入围人员进行资格复审,复审具体时间、地点将另行通知。
参加资格复审者须在规定时间内携带报名表、个人简历、身份证、学历(学位)证书(其中属于2026年普通高等院校应届毕业生的可凭学生证、就业推荐表和《教育部学籍在线验证报告》;属于2026年1月1日至2026年12月31日毕业的国(境)外留学回国(境)人员可凭国(境)外学校学籍证明和中外文课程成绩单,其他国(境)外留学回国(境)人员可凭教育部中国留学服务中心出具的国(境)外学历和中外文课程成绩单)、法律职业资格证书、招聘岗位要求的其他相关证书和证明等原件及复印件。
证件(证明)不全或所提供的证件(证明)与报考资格条件不相符者,不能通过资格复审;不按规定的时间和地点参加资格复审者视作自动放弃。通过资格复审的考生现场领取《面试通知》,考生凭身份证和《面试通知》,按照《面试通知》上规定的时间和地点参加面试。
(2)面试
面试采用结构化面试,主要测试报考者法律专业知识、综合分析能力、口头表达能力、应变能力、回答问题准确性和举止仪表等。考生凭身份证和《面试通知》参加面试,面试总分为100分,不足60分者淘汰。面试人员不按规定的时间和地点参加面试的,视作放弃。
(3)成绩
在面试合格人员中,按面试成绩从高分到低分按1:1的比例确定体检、考察对象。如面试成绩相同,增加考试科目。面试成绩以及参加体检与考察人员名单于面试结束3个工作日内在宁波法院网(www.nbcourt.gov.cn)上公布。
3.体检与考察
参加体检人员在接到体检通知后,按要求时间到指定地点参加体检,体检标准按照《浙江省国家公务员录用体检标准(试行)》执行。
体检结束后,单位将对体检合格者的思想政治表现、道德品质、业务能力、工作实绩等情况进行详细考察。考察不合格者淘汰。
因体检或考察不合格出现招聘岗位空缺时,由招聘单位决定是否依次递补或取消相关岗位招聘计划。
4.公示与聘用
拟聘用人员名单由主管部门报经事业单位人事综合管理部门核准后,在宁波市人力资源和社会保障局网及宁波法院网上公示7个工作日。
公示期满后无异议,办理人事关系转移手续并签订聘用合同。在办理人事关系转移手续时仍将审核档案资料,若发现招聘人员档案资料有不符合报考条件的,将取消聘用资格。
(二)宁波高新技术产业开发区人民法院
审判保障中心法官助理岗位
1.报名
(1)网上报名
时间:2026年3月13日9:00至3月19日16:00。
报考者登录宁波市考试网上报名系统(https://bmxt.nbhr.org.cn/),点击进入“2026年宁波市事业单位第一批集中公开招聘工作人员 ”在仔细阅读相关公告信息后,按要求输入个人信息,严格按照招聘所设条件进行报名,每位报考者只能选报一个单位一个职位,填报过程中请认真填写报考信息。逾期不再受理注册及报名。
(2)资格初审
时间:2026年3月20日9:00至3月23日16:00。
此期间,招聘单位将对应聘人员的报考资格进行初审,应聘人员提供个人信息必须真实有效。初审期间系统不对考生开放。
(3)查询并再次报名
时间:2026年3月24日9:00至3月24日16:00。
已报名人员登录报名系统查询资格初审结果。通过者不能再报考其他职位;未通过的可再次报名并接受资格初审。
(4)缴费确认
时间:2026年3月25日9:00至3月26日16:00。
报考人员在规定时间内登录宁波市考试网上报名系统(https://bmxt.nbhr.org.cn/),选择进入“2026年宁波市事业单位第一批集中公开招聘工作人员”,查询初审结果。通过资格初审人员,在规定时间内进行缴费确认,并查询是否完成。未按时缴费确认的,视作自动放弃报考(注:完成缴费才算报名成功)。
笔试考务费标准:50元/科/人(浙价费〔2018〕21号)
报考同一岗位的缴费确认人数与招聘计划数之比不能低于3:1,在规定的缴费确认时间内,符合报考条件的缴费确认人数和招聘计划数比例不足3:1的,将取消该岗位招聘。
(5)下载打印准考证
时间:2026年4月8日9:00至 4月11日9:30。
已报名并缴费确认的人员,在规定时间内登录宁波市考试网上报名系统(https://bmxt.nbhr.org.cn/),选择进入“2026年宁波市事业单位第一批集中公开招聘工作人员”,登录系统,下载打印准考证。
2.考试
本次公开招聘考试采取笔试和面试相结合的办法进行。笔试和面试命题均委托具有考试命题资质的独立第三方机构命题。
(1)笔试
笔试以闭卷方式进行,笔试内容为综合基础知识与法律专业知识(含裁判文书撰写),满分为100分。
笔试时间初定为4月11日,具体时间、地点和考试注意事项详见准考证。考生凭准考证和身份证参加笔试。
笔试后,根据笔试成绩从高分到低分按1:3比例确定面试对象(不足比例的按实际人数进入面试,规定比例内末位考生笔试成绩并列的一并进入面试)。笔试成绩和进入面试人员名单于笔试后15个工作日后在宁波法院网(www.nbcourt.gov.cn)上公布。同时公布资格复审时间、地点。
(2)资格复审
招聘单位将在面试前,对入围人员进行资格复审,复审具体时间、地点将另行通知。
参加资格复审者须在规定时间内携带应聘报名表、个人简历、身份证、学历(学位)证书(其中属于2026年普通高等院校应届毕业生的可凭学生证、就业推荐表和《教育部学籍在线验证报告》;属于2026年1月1日至2026年12月31日毕业的国(境)外留学回国(境)人员可凭国(境)外学校学籍证明和中外文课程成绩单,其他国(境)外留学回国(境)人员可凭教育部中国留学服务中心出具的国(境)外学历和中外文课程成绩单)、法律职业资格证书、招聘岗位要求的其他相关证书和证明等原件及复印件。
证件(证明)不全或所提供的证件(证明)与报考资格条件不相符者,不能通过资格复审;不按规定的时间和地点参加资格复审者视作自动放弃。通过资格复审的考生现场领取《面试通知》,考生凭身份证和准考证,按照《面试通知》上规定的时间和地点参加面试。因资格审查未通过或自动放弃而产生的空缺的面试名额,按笔试成绩从高分到低分依次予以递补并参加资格复审,递补人员须在规定时间内完成资格复审。
(3)面试
面试主要测试报考者口头表达能力、应变能力、分析能力、回答问题准确性和举止仪表等。面试总分为100分,不足60分者淘汰。
面试人员不按规定的时间和地点参加面试的,视作放弃。由此产生的空缺名额不递补。
(4)成绩
考试总成绩为笔试成绩的40%和面试成绩的60%之和,满分100分。在面试合格人员中,按总成绩从高分到低分按1:1的比例确定体检、考察对象;总成绩相同,按笔试成绩从高分到低分排序。所有成绩都相同的增加考试科目。考试总成绩以及参加体检与考察人员名单于面试结束3个工作日内在宁波法院网(www.nbcourt.gov.cn)上公布。
3.体检与考察
参加体检人员在接到体检通知后,按要求时间到指定地点参加体检,体检标准按照《浙江省国家公务员录用体检标准(试行)》执行。未按要求时间到指定地点参加体检的,视为考生自动放弃。
体检结束后,单位将对体检合格者的思想政治表现、道德品质、业务能力、工作实绩等情况进行详细考察。考察不合格者淘汰。
4.公示与聘用
拟聘用人员名单由主管部门报经事业单位人事综合管理部门核准后,在宁波市人力资源和社会保障局网及宁波法院网上公示7个工作日。公示期满后无异议,办理人事关系转移手续并签订聘用合同。在办理人事关系转移手续时仍将审核档案资料,若发现招聘人员档案资料有不符合报考条件的,将取消聘用资格。
本次公开招聘咨询电话:
宁波市中级人民法院审判保障中心:0574-87009331、87009419;
高新区法院审判保障中心:0574-89076630。
本次公开招聘监督电话:
宁波市中级人民法院审判保障中心:0574-87009545;
高新区法院审判保障中心:0574-89077702。
扫描二维码
下载报名表

宁波市中级人民法院
2026年3月10日
下载报名表.xls