131人丨吕梁孝义市招聘公告

文章摘要

为进一步做好孝义市2026年青年就业见习工作,提升青年综合素质和职业能力,积累工作经验提升就业竞争力,尽快实现就业。现将审核合格的131个就业见习岗位予以公布,并将就业见习报名有关事项公告如下。 一、就业见习人员范围、条件及要求 就业见习人员范围为离校2年内(2024届、2025届)未就业的高校毕业生及16-24周岁城乡失业青年以及符合条件的留学回国毕业生。就业见习对象应为孝义市户籍。(各类见习报名人员均须未参加过就业见习计划) 二、见习期限、见习期间待遇 1.见习期限3-12个月。 2.见习期间的生活补贴:见习期间见习单位应按月为见习人员发放生活补贴。

为进一步做好孝义市2026年青年就业见习工作,提升青年综合素质和职业能力,积累工作经验提升就业竞争力,尽快实现就业。现将审核合格的131个就业见习岗位予以公布,并将就业见习报名有关事项公告如下。

一、就业见习人员范围、条件及要求

就业见习人员范围为离校2年内(2024届、2025届)未就业的高校毕业生及16-24周岁城乡失业青年以及符合条件的留学回国毕业生。就业见习对象应为孝义市户籍。(各类见习报名人员均须未参加过就业见习计划)

二、见习期限、见习期间待遇

1.见习期限3-12个月。

2.见习期间的生活补贴:见习期间见习单位应按月为见习人员发放生活补贴。生活补贴标准为所在地最低工资标准,见习单位由此获得当地最低工资标准60%的就业见习补贴,见习单位负担不低于40%。

3.人身意外伤害险的缴纳:见习单位应在见习人员上岗前为其购买人身意外伤害保险,保额需与我省工伤保险工亡赔付标准大致相同。人社部门按照每名就业见习人员240元的标准给予补贴。

三、见习报名

(一)线上报名

见习人员登录山西省人力资源和社会保障厅官网人社一体化公共服务平台模块进行注册,个人用户登录进入系统首页后,点击“个人办事”进入“就业创业”,通过“就业见习人员申请”模块即可进行见习人员申请。

(二)线下审核

线上报名后,报名人员(工作日内)请及时携带以下资料前往孝义市三农大楼西侧创业就业服务中心一层大厅现场进行见习资格审核。

根据线上报名身份类别区分,以高校毕业生身份报名就业见习的人员携带身份证、户口簿、毕业证、电子注册备案表、创业就业证;以失业青年身份报名就业见习的人员携带身份证、户口簿、创业就业证。(以上复印件需核验原件信息)

(三)注意事项

1.注册报名之前须携带本人毕业证、户口本、身份证原件及复印件、2寸相片纸质版及电子版各一张(电子版不小于50KB)到三农大楼西侧大厅办理《创业就业证》后再进行网上注册。高校毕业生需登记为求职状态,城乡失业青年需登记为失业状态。

2.注册报名时,见习人员申请信息中起始日期为报名当天,截止日期为2026年12月31日;“业务办理属地”栏一定要选吕梁市孝义市。

3.见习人员通过山西省人社一体化公共服务平台“见习岗位录入及维护”进行岗位信息查询对接

4.对接方式:见习单位与报名人员双向选择,由市创业就业服务中心统一组织对接。(对接时间地点另行通知)

四、申报时间、地址及联系方式

报名时间:从发布通知之日起,到2026年4月3日截止。

地 址:孝义市三农大楼西侧一层创业就业服务中心大厅

电 话:0358-7621635

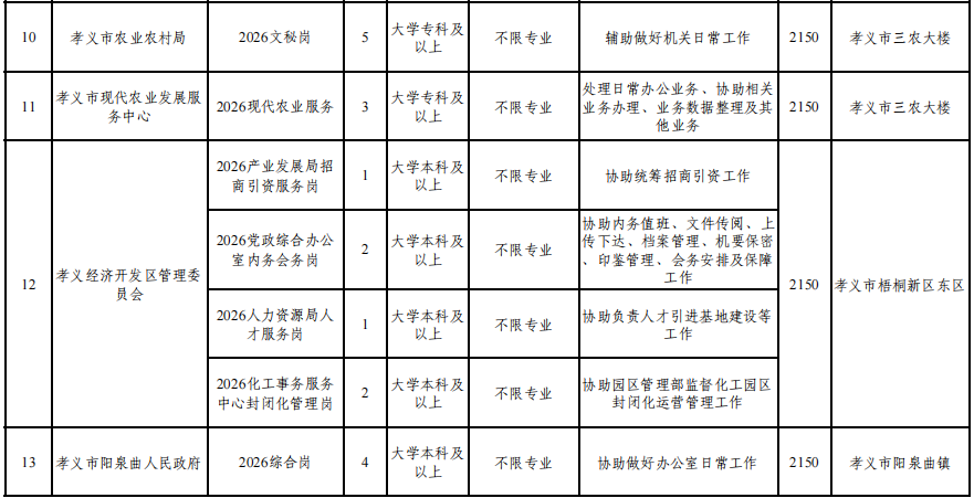
附件:孝义市2026年就业见习单位岗位汇总表

孝义市人力资源和社会保障局

2026年3月20日

附件下载提示

如遇到附件无法下载,可添加小编微信索取:

上岸小编微信: 招考小编微信: