为贯彻落实恩施州大应急体系建设工作要求,组建大应急救援机动队伍,恩施州消防救援局面向社会公开招聘38名政府专职消防员,热忱欢迎热爱消防、锐意进取、敢于挑战的青年才俊加入恩施州消防救援队伍行列。现将有关事项公告如下:
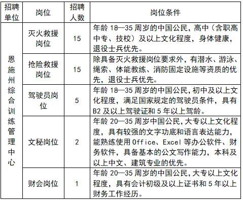
一、招聘岗位

二、招聘条件
(一)基本条件
1.体能达标,身心健康,符合《消防员职业健康标准》(GBZ221-2009)体检标准;身体、心理健康,无传染性、慢性疾病,无纹身、无吸毒史;双眼裸视4.5以上,男性身高160cm以上,女性身高158cm以上,不超过标准体重的30%,不低于标准体重的15%,标准体重=(身高-110)kg;对于如间歇性精神病、癫痫等在招录阶段未如实报告的疾病,在招录阶段未如实报告,在培训或试用期、工作期间发病的,一律按不符合录用条件处理,取消录用,并由本人承担相应责任。
2.本人无违纪违法、行政处罚、被开除公职或辞退等不良情形,征信报告无不良记录。
3.湖北省消防救援总队退出的消防员经考核合格后可以直接录用。
4.同等条件下,部队退役士兵、国家综合性消防救援队伍退出人员、从事消防救援实战工作满1年的政府专职消防队员,以及大学本科及以上学历的毕业生和具有与招录岗位相关专业技术职称(职业资格证书)的人员可优先录用。
5.报考消防车驾驶员及消防救援工作急需的特殊岗位的招录对象,经恩施州消防综合训练管理中心批准,可适当放宽年龄限制。
(二)不符合报名应聘条件的主要情形有下列情形之一的,不得作为招录对象:
1.受到纪律处分的。
2.因违纪违规被开除、辞退的。
3.受过刑事处罚或者治安管理处罚的。
4.有赌博、吸毒、卖淫、嫖娼、酒驾等违法行为,被有关部门记录在案的。
5.法律法规规定不得作为招录对象的其他情形。
三、福利待遇
1.依法签订劳动合同,正式聘用后享受年收入约7万元至12万元(税前工资,含个人应缴“五险一金”等部分)。
2.每年年底根据考评情况发放奖励工资。
3.享受国家法定节假日加班补贴、职务(技术岗位)津贴。具体工资待遇,在招聘考核时进行政策宣讲和疑问解答。
4.提供工作期间的食宿、被(服)装等。
5.入职工作满一年后,每年享受带薪年休假和免费体检。
6.工作表现突出的,按规定予以表彰奖励;作出重大贡献的,推荐到地方党委、政府、群团组织予以表彰。
7.参照国家综合性消防救援人员有关规定,给予交通出行、子女入学入托、看病就医、参观游览、保障性住房(公租房)等优待政策。
(二)其它福利
1.统一办理基本养老、基本医疗、失业、工伤、生育等社会保险及人身意外伤害保险;
2.提供工作期间的食宿、服装、被装等;
3.工作满1年后每年享受带薪年休假1次(按等级分别享受5-20天)和1次免费体检;
4.退役军人经考核合格后,兵龄可计入工龄工资。
四、工作时间、地点
(一)工作时间
实行准军事化管理,实行不定时工作制的工时制度,执行24小时驻勤,每月休息8天,休息时间由所在单位统一安排。
(二)工作地点
新聘用人员参加入职岗前教育培训并通过考核后,根据工作需要,分配到恩施州综合训练管理中心工作。
五、招聘程序
本次招聘严格按照“发布信息→组织报名→资格审查→体格检查→政治考核→体能测试→岗位适应性测试→心理测试→面试→公示→录用”的流程进行,全程坚持公平、公正、公开原则。
(一)报名及资格审查。
1.线上报名可通过电子邮箱(1751353430@qq.com)投递报名表(邮件主题请严格命名为“姓名+联系方式+岗位名称”,示例:张三+136XXXXXXXX+驾驶员岗位)。
2.报名及咨询时间:
2026年3月26日至2026年4月9日
8:30-12:00、14:00-17:30。
3.咨询电话:
赵先生:19871075055
陈女士:13110177812。
4.报名资料:所有报名资料均需提交扫描件或照片,考生可参考报名资料模板(附件1),并于2026年4月9日17:00前,将报名资料发送至邮箱。逾期未提交的,视为自动放弃报名资格,不再受理。具体需提交资料如下:
(1)自行下载并提交纸质版《政府专职消防员应聘报名登记表》(附件2)。
(2)有效的身份证扫描件或图片(正反面)。
(3)户口本扫描件或图片(户主页+本人页)。
(4)学历证明扫描件或图片(大专以上学信网截图也可)。
(5)2寸近期蓝底免冠照片。
(6)驾驶员需要上传驾照两页扫描件或图片、电子驾照正副两页图片。
(7)个人征信证明扫描件或图片。
(8)政审证明扫描件或图片(需警综平台提供无违法犯罪证明)。
(9)无醉驾、酒驾证明扫描件或图片(需12123交管平台出具)。
(10)退役证明(退役军人须提交)、工作经历证明等资料扫描件或图片。
5.报名截止时间:2026年4月9日17时(纸质资料提交截止时间)。
(二)考核。
1.考核由体能测试、笔试、面试、体检和政审组成。体能测试项目合格标准参照《国家综合性消防救援队伍消防员招录体能测试项目及标准》(附件3)执行。
2.上述所有环节中,有一项为“不合格”的,均不予聘用。训保中心将根据综合考核结果,在符合条件的人员中择优聘用,按通知要求报到,签订劳动合同,参加岗前培训和考核,约定试用期为2个月,计入合同期。试用期内不符合聘用条件(未能通过培训考核、未能完成岗前培训任务或者自愿退出等)的,不予转正聘用。
3.应聘者体检、审查不合格或自动放弃出现空缺时,按同一岗位综合成绩由高到低依次递补。本次招聘考试成绩至下次招聘前有效,岗位空缺,经体检、考察合格后对空缺岗位予以补充。若招聘岗位无递补人员,则从本次招聘其他岗位未聘人员中按成绩从高到低调剂聘用。
六、特别提示
1.报名前,请认真阅读《恩施州消防救援局政府专职消防员招录知情书》(附件4),知悉消防救援队伍职责任务、退出机制、驻勤备战、日常管理、教育训练、统一分配模式及非正当原因退出惩戒办法,自愿报考并承诺遵守相关规定。
2.资格审查贯穿聘用、考核工作全过程。应聘者报考时提供虚假材料或故意隐瞒事实的,伪造、编造有关证件、材料、信息骗取考试资格的,以及在政审、体能测试、体检、培训中弄虚作假的,一经查实,立即取消聘用资格;已签订劳动合同的,依法解除劳动合同,涉嫌违法违规的,依法追究相关责任。
3.恩施州消防救援局将集中组织不少于2个月的岗前培训,培训期间发放约定工资的80%。应聘者一经录用并签订劳动合同后,最短服务期限为3年;自签订劳动合同后2年内,因个人原因离职或被辞退的,需按一定比例向单位补偿培训期间产生的相关费用。
4.本次招聘绝不以任何形式收取报名费、体检费、培训费等任何费用,请应聘者提高警惕,切勿相信任何以招聘名义要求转账、汇款的短信或电话,谨防上当受骗。
5.应聘对象应保持预留的手机号码畅通,留意短信或电话通知,准时参加各项考核测试,因报考人员自身原因未能按时参加招聘考核的,视为自动放弃,相关责任由应聘者本人承担。
七、报名资料模版
附件1:报名资料参考模版.pdf
附件2:政府专职消防员应聘报名登记表.xls
附件3:政府专职消防员体能测试项目及标准.doc
附件4:招录告知书.docx