瑞安市公安局面向社会公开招聘警务辅助人员公告
因工作需要,根据警务辅助人员管理工作有关规定,瑞安市公安局现面向社会公开招聘警务辅助人员,相关事项如下:
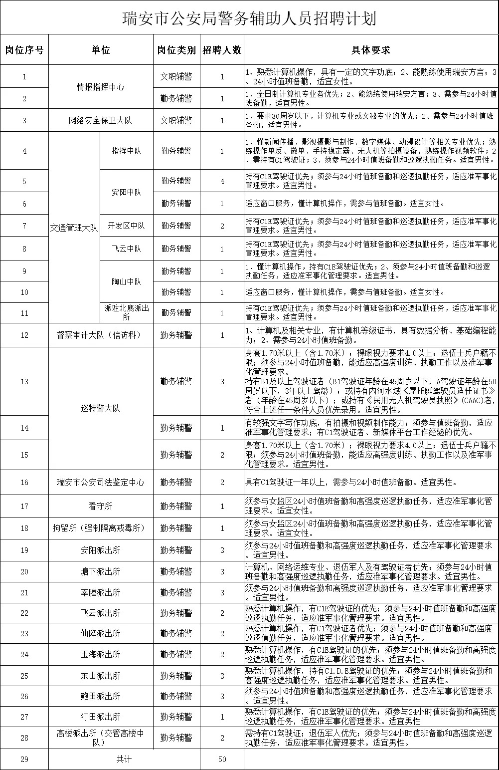
一、招聘计划
本次计划招聘警务辅助人员50名,具体招聘计划和岗位要求详见图片。

二、招聘条件
(一)具有中华人民共和国国籍,拥护宪法,遵守法律法规,品行端正,热爱公安事业,具有较强的奉献和吃苦耐劳精神,纪律观念强。
(二)温州地区户籍,体貌端正,口齿清楚,体表无纹身,双眼矫正视力4.8以上,年龄18周岁至38周岁(1988年4月至2008年4月出生),特殊岗位予以适当放宽。
(三)身心健康,具有履行岗位职责所需的工作能力和专业条件。身体质量指数(单位:kg/㎡)范围在17至28之间。
(四)具有国家承认的学历,且符合招聘岗位所需学历和专业要求。文职辅警需具备大学及以上学历,勤务辅警需具备大专及以上学历,特殊或专业性较强的岗位予以适当放宽。
(五)以下应聘人员,其学历可以放宽至高中(中专),并可以优先录取:
1.烈士遗属,因公牺牲的军人、人民警察、辅警的遗属,病故军人遗属;2.退役军人;3.国家综合性消防救援队伍转退的救援人员;4.见义勇为人员;5.国家和省规定的其他人员。
(六)下列情形不得报考:
1.本人或家庭成员、主要社会关系参加非法组织、邪教组织或者从事其他危害国家安全活动的;2.本人家庭成员或主要社会关系正在服刑或正在接受调查的;3.受过刑事处罚或者涉嫌犯罪尚未结案的;4.编造、散布有损国家声誉、反对党的理论和路线方针政策、违反国家法律法规信息的;5.因吸毒、赌博、卖淫嫖娼、故意伤害、寻衅滋事等行为受过行政处罚的;6.曾被行政拘留、司法拘留、收容教育的;7.被吊销律师、公证员执业证书的;8.被开除公职、开除军籍或者因违纪违规被辞退解聘的;9.从事警务辅助工作合同期未满擅自离职的;10.被依法列为失信联合惩戒对象的;11.国家和省规定的其他不适宜从事警务辅助工作的。
本款所述家庭成员或主要社会关系包括父母、配偶、子女、未婚兄弟姐妹以及长期一起生活的其他亲属。
三、招聘办法及程序
(一)报名时间和要求
1.报名时间:2026年4月7日至4月14日(工作日时间),8:30-11:00,14:00-17:00。
2.报名地点:瑞安市公安局接报案中心大厅。
3.报名要求:报名者到现场报名时,携带有效身份证、学历证书、户口簿(以上每一份都交验原件并提供复印件1份),以及学信网认证(教育部学历证书电子注册备案表)报告和当前征信报告各1份,近期单寸免冠彩色照片1张,退役士兵需提供退役证及其复印件。每位报名者限报一个岗位。
(二)资格初审及反馈
瑞安市公安局在现场报名时进行资格初审,接收符合条件者报名材料。
(三)考试方式
1.体能测试。体能测试标准参考《公安机关录用人民警察体能测评项目及评分标准》,测试合格者进入面试。
男子体能测试项目:纵跳摸高和1000米跑。
女子体能测试项目:纵跳摸高和800米跑。
2.面试。面试成绩满分为100分,60分以下为不合格,合格者进入笔试。
3.笔试。笔试科目为综合测试,内容包括宪法、刑法、刑事诉讼法、人民警察法、治安管理处罚法等法律知识,党史、时事政治和文字写作(不指定参考资料或考试大纲),满分100分,采用闭卷形式。
报名者须按规定的时间和地点参加体能测试、面试和笔试,具体时间、地点另行通知。
4.考试总成绩计算方法
总成绩按百分制计算,具体方法为:
总成绩=笔试成绩*40%+面试成绩*60%
合成后的成绩均保留两位小数,第2位按“四舍五入”办法处理。
5.确定体检、考察对象
根据总成绩,按岗位名额1:1的比例从高分到低分确定参加体检、考察对象,遇总成绩同分的一并列入体检、考察。
(四)体检和考察
1.体检对象按通知的时间、地点和要求,携带身份证参加体检。体检相关费用自理。
2.体检参考公务员考录工作相关环节的办法进行。体检结果仅作为本次招录的依据。
3.考察。体检合格的考生由瑞安市公安局相关工作人员组成考察组进行考察。考察工作按照招聘条件中不得报考情形,对考察对象进行全面考察。
(五)递补和调剂
1.招聘过程中,如有人员未按规定参加体检、政审或出现不合格情况,所空缺名额,根据相关考试成绩从高分到低分依次递补。
2.递补后相关岗位如未招足计划数,而有相同资格条件的对象因故未被其他岗位录用的,可进行岗位调剂。
(六)公示和聘用
1.体检、考察合格人员(总成绩同分的,优先录用面试成绩高者;笔试、面试等均同分的,根据岗位所需加试一项体能或技能,优先录用得分高者),确定为拟录用对象,公示5个工作日。公示期满,对拟录用对象没有异议或反映有问题经查实不影响录用的,按规定办理录用手续,签订劳动合同。
2.在职人员应在办理聘用手续之前自行负责与原用人单位解除聘用(劳动)关系。在外单位参加社会保险的应在规定时间内办理社会保险转移,未按规定办理的,取消其聘用资格。
(七)岗前培训
拟聘用人员需参加瑞安市公安局组织的岗前培训,培训不合格者,解除劳动关系。
四、薪酬待遇
警务辅助人员薪酬待遇(含单位与个人缴纳的五险一金)由市财政保障,年人均6-7.5万元,根据岗位职责任务、技能要求、劳动强度和危险程度执行差异化薪酬制度。
五、其他事项
(一)发现招聘过程中有作弊、弄虚作假行为的,一经查实,一律取消聘用资格。
(二)资格审查将贯穿招聘工作全过程,报名确认后凡发现应聘人员条件与岗位要求不符的,取消应聘资格。
(三)应聘人员应按照规定流程和时限参加各招聘环节,未在规定时间内完成参加的,均视为自动放弃。
(四)本次招聘考试不举办、也不委托任何机构举办考试辅导培训班,也不指定任何参考用书和资料。
(五)未尽事宜由瑞安市公安局负责解释。咨询电话:0577-65852325(工作日上班时间)。
瑞安市公安局
2026年4月4日