福州新区航空城发展投资有限公司成立于2022年11月,注册资本10亿元。主要经营范围包括航空城重大基础设施投融资服务、建设和管理运营,重点产业园建设运营,物业管理等工作。
现将招聘有关事项公告如下:
一、基本条件
(一)具有中华人民共和国国籍,拥护中国共产党领导,热爱社会主义,遵纪守法,品行端正。
(二)身体健康,具有正常履职的身体条件。
(三)专业知识扎实,能满足业务需求并服从公司的安排分配。
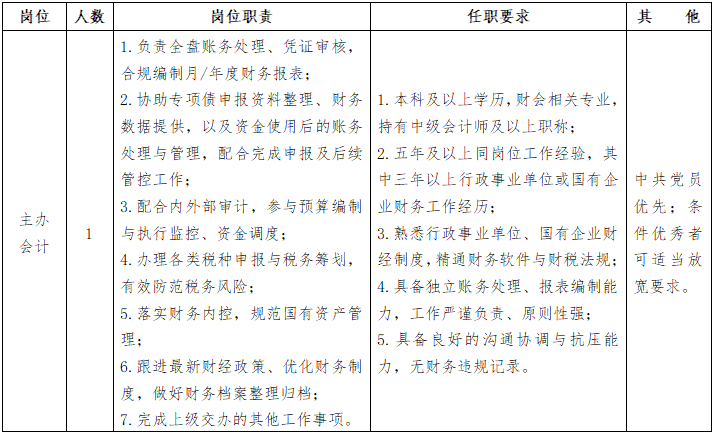
二、招聘岗位及具体条件

三、招聘程序
本次招聘采取网络报名的方式,按照报名、资格审查、初试、复试、公示及体检、录用等步骤进行。
(一)报名
1.报名时间:自本公告发布之日起至2026年4月16日17:30。
2.报名方式:本次招聘仅接受网络报名,报名材料为:
①应聘人员信息登记表、花名册(模板见附件);
②身份证、毕业证书、学位证书等扫描件;
③岗位所要求的职称证书、执业资格证书等扫描件;
报名人员需将上述所有材料电子版(扫描件)统一压缩为一份文件,邮件标题及附件均命名为:姓名+应聘岗位,发送至邮箱:hftrlzy@163.com
(二)资格审查
资格审核贯穿招聘全过程(含试用期)。若报名者存在弄虚作假行为,我司有权随时取消报名者录用资格。
(三)考察
通过简历筛选人员将进入初、复试环节,具体时间地点以短信或邮件通知为准。按照复试成绩从高分到低分顺序,确定拟聘用人员名单。
同时将对拟录用人员进行背景调查,对于背景调查不合格者,将取消其拟录用资格,并根据实际情况从备选候选人中递补下一个拟录用人员。
(四)体检
对通过上述环节的拟录用初定人员应在要求的时间内自行前往三级甲等以上医院进行体检,标准及项目参照公务员录用体检标准及项目执行,提交的体检报告中需注明体检结论,费用由拟录用人员自行承担。
体检不合格或查实所提供材料不实者,取消录用资格。
(五)公示
拟录用人选名单,将在公司公开栏和福州人事人才网等相关网站予以公示5个工作日。
(六)录用
拟录用人员经公示后,未发现影响聘用问题的办理入职手续,薪酬福利待遇按照我司有关规定执行。拟录用人员须在接到录用通知后的规定时间内报到,逾期未报到的,取消录用资格。
四、其他事项
(一)报名人员对个人填报信息的真实性负责,如与事实不符,公司有权取消其录用资格。
(二)招聘过程中,工作人员可能通过电话、短信联系报名人员,通知有关事项、核实相关情况,请务必保持通信畅通,关闭号码拦截功能。因通讯不畅无法联系本人的,自行承担责任。
(三)报名人员所提供的个人信息资料不予退还,公司将予以妥善保管。
(四)应聘者请自行下载公司专用表格填写履历,谢绝其他格式履历表。
(五)咨询电话:15750863473(报名期内09:00-12:00,14:00-17:30)。
附件:
应聘人员花名册.xlsx
应聘人员信息登记表.docx
福州新区航空城发展投资有限公司
2026年4月10日