为进一步加强青海国翼科技产业有限公司(以下简称“公司”)业务人才队伍建设,拓宽选人用人渠道方式,根据《员工招聘管理办法》有关规定,结合公司发展实际需要,决定面向社会公开竞聘招录4名工作人员,现将有关事项公告如下。
一、工作目的
深入贯彻落实新时代党的组织路线精神,坚持德才兼备、以德为先,严格遵循五湖四海、公平公正、竞争择优原则,补充公司业务人才力量,提升业务工作质量,为进一步推动公司持续向好发展提供有力的组织保障。
二、岗位和人数
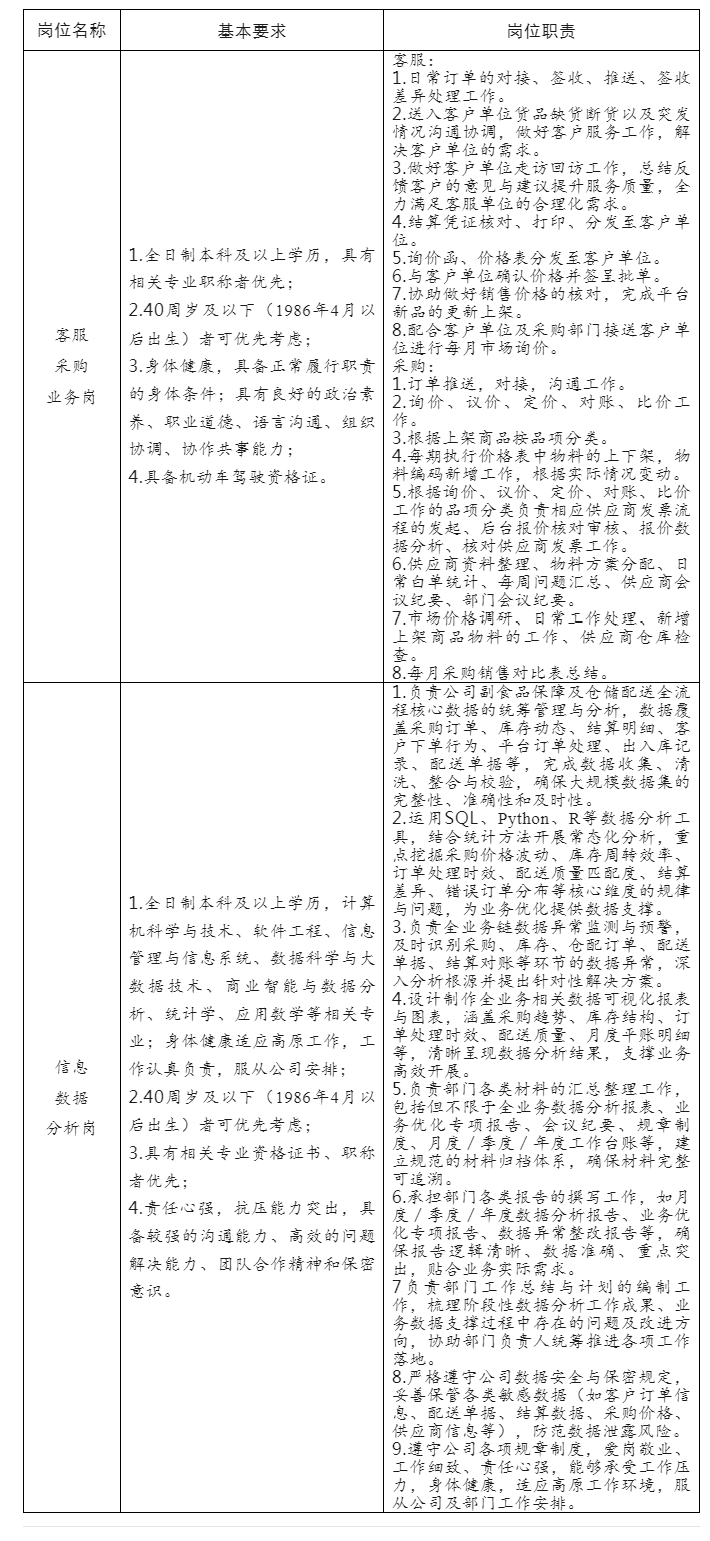
客服采购业务岗3人;
信息数据分析岗1人;
三、竞聘的范围
社会各界符合资格条件的人员。
四、竞聘资格条件
(一)基本条件
1.遵纪守法、政治坚定,有良好的职业道德;
2.爱岗敬业,认真负责,符合相应岗位资格要求;
3.身体健康,能适应高原工作;
4.能服从工作安排,赴省内各市(州、县)工作;
5.无不良信用记录;
6.无违纪违法、犯罪历史;
7.中国共产党员、退役军人可优先考虑。
(二)个性条件
(三)有下列情形之一的人员,本次竞聘不予考虑
1.涉嫌违法违纪正在接受专门机关审查尚未作出结论的;
2.受纪律处分期间及影响期限未满或期满影响使用的。
五、公开竞聘的程序和步骤
本次竞聘招录工作按照发布公告、自主报名、资格审查、综合考试测评、成绩公示、研究决定、录用考核等程序进行。
(一)发布公告:通过有关媒介及时发布公告,公布竞争招录的岗位、人数、范围、资格条件、程序步骤等。
(二)组织报名和资格审查:公司综合管理部按照有关规定对符合条件的候选人选进行资格审查。每个岗位竞聘报名按照不低于1:2的比例确定拟竞聘人选,低于1:2比例的,取消竞聘职位,允许报名人员改报其他职位。
(三)综合考试测评:公开竟聘采取以笔试+面试(竞聘演讲)方式进行,其中笔试成绩占比50%,按成绩高低依次进入面试环节。面试(竞聘演讲)成绩占50%,主要测试应试者在能力素质、个性特点等方面与岗位的匹配程度。
(四)成绩公示:竞聘人员权重汇算成绩在一定范围内进行公示,公示时间不少于3个工作日。公示结果不影响使用的,按照有关规定研究讨论。
(五)研究决定:根据竞聘人选综合考试测评情况,提请公司会议研究,产生拟录用人选。如经研究认为无合适人选的,该岗位可以空缺。
(六)录用考核:讨论通过的人员,可办理入职手续,试用期6个月。试用期间享受该岗位相应待遇。试用期满后经考核胜任的,可以转正;不胜任的,按照有关规定办理。
六、有关事项
(一)组织领导:公司党支部委员会对本次竞聘招录工作进行全面领导,公司综合管理部具体承担各项程序的执行,各业务
部室积极予以配合,确保有序进行。
(二)工作纪律:本次竞聘招录工作严格按照有关规定和程序进行,涉及的管理人员和工作人员要严格遵守招聘纪律,严格执行保密制度和回避制度。通过资格审查的候选人选要自觉遵守有关规定,不得弄虚作假、搞非组织活动等,如发现违反规定的立即取消竞聘资格。
(三)监督管理:为加强对竞聘招录工作的全过程监督,公司上级党委、纪检监察机构设立监督举报电话,接受监督举报。经发现有违规违纪行为的,立即严肃查处。
监督、信访举报电话:0971-5165176(驻司纪检组)
0971-6124198(党委组织部)国投广场A栋13楼(党委组织部)
监督、信访举报地址:国投广场A栋14楼(驻司纪检组)
邮 编:810008
(四)其他:意向报名且符合对应岗位任职资格条件人员,须认真如实填写《应聘人员登记表》,于4月20日(周一)17:00前将个人简历、《应聘人员登记表》发送至工作邮箱。
邮箱地址:ghgyzhglb@126.com;联系方式:13519738815(微信同号);
联系地址:西宁市城西区国投广场A栋7楼。