一、公司简介
青海出版传媒集团有限公司(以下简称“集团”)于2024年1月挂牌成立,是经青海省政府批准组建的大型国有文化企业,整合了青海人民出版社有限责任公司、青海新华民族印务有限公司、青海省新华发行(集团)有限公司及青海省电影发行放映有限责任公司等优质资源。集团以出版、发行、印刷、影视等业务为核心,致力于打造具有青海特色的文化品牌,推动传统出版与数字化的深度融合,积极服务青海省文化发展战略。为充实人才队伍力量,优化人员结构,现面向社会公开选聘中层管理人员1名、招聘员工2名,具体公告如下:
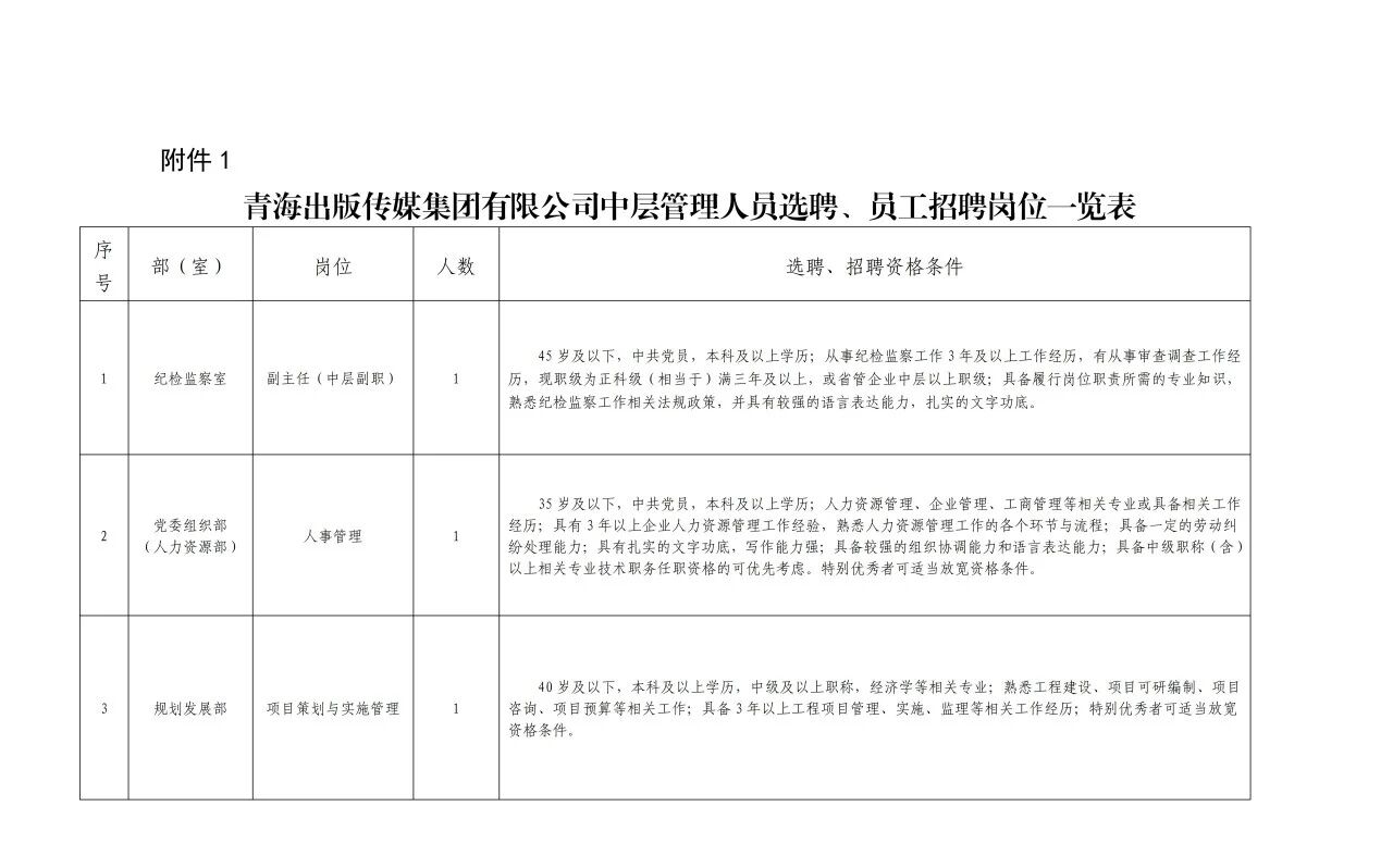
二、岗位、范围及条件
(一)选聘、招聘岗位
1.选聘岗位
(1)纪检监察室副主任1名;
2.招聘岗位
(1)党委组织部(人力资源部)人事管理1名;
(2)规划发展部项目策划与实施管理1名。
(二)范围及资格条件
1.范围:面向社会公开选聘、招聘符合条件的优秀人才。
2.基本条件:拥护中国共产党的领导,能坚决贯彻执行党的方针政策;具有良好的职业道德和社会责任感;具备与岗位要求相符的专业知识、技能和工作经验,熟悉相关行业政策法规;符合选聘、招聘岗位所需的学历、专业等相关资格条件;具有正常履行职责的身体条件和心理素质;符合法律法规规定的其他条件。
因犯罪受过刑事处罚的人员,曾被开除党籍、公职的人员,曾在各级公职人员招考中被认定有舞弊等严重违反考试录(聘)用纪律行为的人员,被依法列入失信联合惩戒对象名单的人员,以及法律法规规定不得聘用的其他情形的人员,不得报名。
3.资格条件:除以上基本条件外,具体资格条件要求详见《青海出版传媒集团有限公司中层管理人员选聘、员工招聘岗位一览表》(附件1)。
三、实施步骤
按照公开报名,资格审查,笔试、面试,背景调查/实地考察,体检,公示及录用等程序进行。
(一)公开报名
1.报名方式:采取个人网上报名。
2.报名时间:自发布公告之日起至2026年4月25日18:00截止。
3.报名资料:报名人员可登录青海人才网官网下载《青海出版传媒集团有限公司中层管理人员选聘报名表》《青海出版传媒集团有限公司员工招聘报名表》填写相关信息,提交本人身份证、学历/学位、专业技术资格证书、职(执)业资格证书、近期电子版2寸证件照、学信网学历验证报告、个人征信报告、业绩成果、获奖材料及个人任职经历等符合要求的相关材料扫描件(注:所有证明材料需提供彩色扫描件),报名材料统一保存发送至指定邮箱。
邮件主题为:报名岗位+姓名+本人联系电话。报名人员需仔细阅读公告及资格条件,充分了解岗位要求,根据自身条件慎重选定报考岗位,每名应聘人员仅限报考一个岗位,重复报名、信息不全等情况视为报名无效。
(二)资格审查
根据报名情况对报名人员进行资格审查,符合条件的将通过电话、短信等方式通知参加笔试、面试;未通过的应聘人员,不再另行通知。
(三)笔试、面试
为确保充分竞争,根据资格审核情况按照1:5比例确定进入笔试人员名单;按照笔试成绩由高到低1:3比例确定进入面试人员名单,个别岗位不足比例的根据应聘人员实际灵活调整。笔试、面试时间和地点另行通知,不按规定时间和地点参加笔试、面试的,视作放弃(由此产生的入围名额依次替补)。
总成绩包括笔试成绩和面试成绩两部分,其中笔试成绩占总成绩的40%,面试成绩占总成绩的60%,根据总成绩高低,按照岗位招聘计划数1:1比例确定拟录用名单,将以电话形式通知拟录用人员。
(四)背景调查/实地考察
成立考察组对入围人选的政治素质、职业资格、工作经历、现实表现等方面情况进行背景调查或实地考察。
(五)体检
考察合格人员需自行前往当地三甲医院进行入职体检,体检标准参照《公务员录用体检通用标准(试行)》执行,体检后将体检报告扫描件发至邮箱。体检费用由应聘人员承担,因应聘人员放弃体检或体检不合格出现岗位缺额的,按总成绩从高分到低分的顺序依次递补。
(六)公示及录用
综合应聘人员总成绩、考察结果和体检确定拟聘用人选,并进行公示,公示期为5个工作日。公示期满,对没有问题或反映问题不影响公开招聘的人员,通知本人在规定时间内办理相关手续。选聘及招聘人员与集团签订劳动合同,试用期3个月。试用期满考核不合格,取消聘用资格;试用期满且考核通过后,按照集团要求统一管理使用。
四、薪酬福利待遇及工作地点
(一)薪酬福利待遇
选聘及招聘人员薪酬福利待遇按用人单位薪酬福利管理办法执行。
(二)工作地点
青海省西宁市城西区五四西路71号19号楼10层。
五、相关要求
(一)选聘、招聘岗位任职工作年限和年龄计算截至2026年4月1日。
(二)应聘人员对报考资料信息的真实性负责,凡提供虚假材料信息、伪造资格证件、虚构工作经历者,一经核实,集团有权在任一环节取消其应聘资格,已录用者解除劳动合同。
(三)资格审查贯穿公开招聘工作全过程,一经发现有违规行为将取消资格。本次招聘工作不指定考试范围和辅导用书,不举办也不委托任何机构举办辅导培训班。
(四)对应聘人员信息及提交的报名材料严格保密,不作他用,不再退还。
报名资料提交方式:CBJTZP2025@163.com(报名邮箱)
咨询电话:李老师,任老师 0971-6288912
附件:
1.青海出版传媒集团有限公司中层管理人员选聘、员工招聘岗位一览表
青海出版传媒集团有限公司