新疆机场(集团)有限责任公司成立于2004年4月16日,为新疆维吾尔自治区人民政府直属管理的国有独资一类企业。阿克苏管理分公司隶属于新疆机场集团,成立于2023年5月16日,下辖阿克苏红旗坡机场、库车龟兹机场、图木舒克唐王城机场、阿拉尔塔里木机场。
阿克苏机场首建于1942年,1969年迁建现场址,2008年与2018年进行两次改扩建工程,为军民合用机场。机场距市中心12.5公里,2020年11月26日T2航站楼投入使用,运行效率和综合保障能力得到大幅度提升。
库车机场始建于1939年中苏民航时期,1952年修复建站,1953年开始通航。2009年,机场迁建工程开工建设,2011年9月7日,新机场正式通航,并更名为库车龟兹机场。近年来,随着库车机场疆内外航线的逐步完善,提高了库车机场的航空通达性。
图木舒克唐王城机场2018年12月26日通航,机场位于新疆生产建设兵团第 三师图木舒克市44团境内。图木舒克机场的建立为地区经济发展、旅游开发和人员往来搭建起便捷的空中桥梁。
阿拉尔机场2021年3月18日正式开工,2022年6月16日通航。阿拉尔机场的建成对于促进南疆地区经济发展、改善群众出行条件具有重要意义。
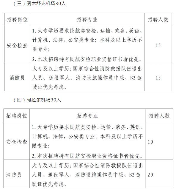
一、招聘岗位及要求

报名时间:即日起至2025年11月30日止。
二、报名条件
(一)本人及直系亲属无违法犯罪或不良记录,符合民航背景调查要求。
(二)年龄要求:大学专科、本科学历不超过26周岁,硕士研究生学历可适当放宽年龄。
(三)符合机场集团体检标准。
(四)以上岗位:形象良好,身体健康、五官端正。男性身高1.72米以上、17.5≤BMI<30;女性身高1.62米以上、17.5≤BMI<24(算法:BMI=体重(千克)除以身高(米)的平方)。
(五)与其他用人单位无劳动关系。
(六)能够提交身份证、毕业证、学位证、学籍档案、解除劳动关系证明、无犯罪记录证明及其他证明材料。
(七)应聘人员只可报名以上1个岗位,多报取消报名资格。
三、合同信息
入职签订6年固定期限劳动合同,试用期6个月。
四、薪酬福利
(一)薪酬:依据《新疆机场(集团)有限责任公司薪酬管理办法》执行。
(二)福利:五险一金、带薪年假、各种节假日慰问及其他福利。
五、咨询方式
阿克苏机场 0997-6680015
库车机场 0997-7773017
图木舒克机场 0998-5701714
阿拉尔机场 0997-6680906
咨询时间:工作日10:00-13:30,16:00-19:30
六、招聘程序
本次招聘须通过网上报名、资格审查、面试、拟招录、体检、审核等程序。
(一)网上报名
扫描识别“阿克苏管理分公司招聘报名”二维码,按照要求填写相关信息,并完成毕业证、学位证、岗位资质、退伍证等证明材料上传(未上传相应验证材料,无法验证信息真实性者视为报名失败)。
(二)资格审查
报名截止后,对所有报名人员进行岗位简历符合性筛选及审查。可通过微信搜索“阿克苏机场”微信公众号查询资格审查结果。因个人原因无法联系的,视为自动弃权,未通过审查人员不另行通知。初审公示期3天。
(三)面试
1.面试时间、地点及有关事项将在“阿克苏机场”微信公众号发布,根据进入面试岗位择定面试顺序。阿克苏管理分公司四机场(阿克苏、库车、图木舒克、阿拉尔)将自行组织面试,具体安排以公众号发布信息为准。未按时参加者,视为自动放弃。面试当天报名者应提交个人简历及学历证书、资格证书复印件,以备核验。
2.阿克苏管理分公司各机场招聘工作领导小组召开面试评审委员会,对通过资格审查人员进行面试。
3.面试结束后,将在“阿克苏机场”微信公众号公示面试成绩。
4.公示期3天。
(四)确定拟招录人选
综合考虑报名人员学历专业、个人特长、成绩、对应岗位的持证情况进行择优确定拟录用人员,经阿克苏管理分公司党委会审议通过后,在“阿克苏机场”微信公众号进行公示,届时报名人员可通过公众号查询录取情况。若出现本人放弃所定岗位的,按照成绩从高到低顺序进行补录。如岗位报名人员考核情况不满足机场最终需求,可空缺不予招录。
(五)入职前体检
拟录用人员安排进入体检环节,若在此环节中出现本人放弃或体检不合格的,按照成绩从高到低顺序进行补录。
(六)入职材料收集、审核
对拟录用人员进行入职材料收集、审核后报新疆机场(集团)有限责任公司党委组织部(人力资源部)备案。
(七)下发入职文件、签订劳动合同
经阿克苏管理分公司党委会审议通过后,下发符合条件的入职文件,同步签订劳动合同。