2025年商都县公开招聘乌兰牧骑演职人员公告
为进一步加强商都县乌兰牧骑队伍建设,根据《内蒙古自治区乌兰牧骑条例》等有关规定,结合用人单位需求,现面向社会公开招聘一批乌兰牧骑演职人员。具体公告如下:
一、公开招聘原则
(一)坚持按需设岗、按岗公开招聘,一专多能的原则。
(二)坚持公开、公正、公平、择优的原则。
(三)坚持德才兼备,以德为先的原则。
二、公开招聘岗位及人数
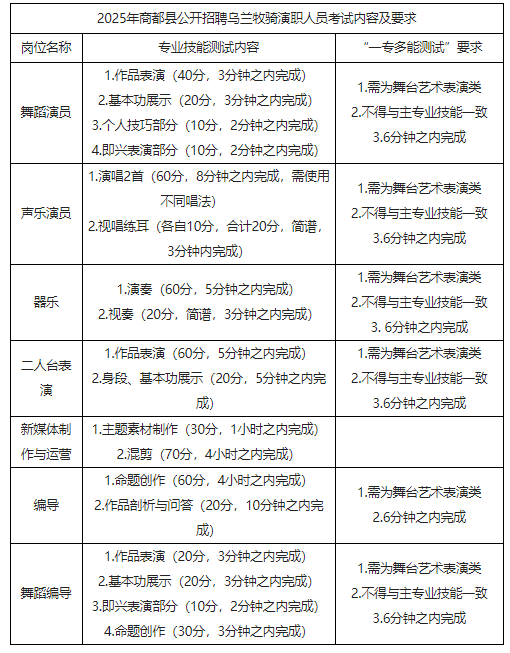
本次面向社会公开招聘乌兰牧骑演职人员25名,纳入事业编制管理。具体岗位详见附件《2025年商都县公开招聘乌兰牧骑演职人员岗位表》(以下简称《岗位表》附件1)。
三、公开招聘范围及条件
(一)应聘人员应当具备以下资格条件:
1.具有中华人民共和国国籍;
2.遵守中华人民共和国宪法和法律,拥护中国共产党领导和社会主义制度;
3.铸牢中华民族共同体意识,自觉维护民族团结进步;
4.品行端正,具有较强的事业心和责任感;
5.年龄要求:18周岁以上,45周岁以下,即2007年12月22日(含)至1979年12月22日(不含)期间出生的;
6.岗位所需的学历、专业或技能条件,具体详见《岗位表》(附件1);
7.适应岗位要求的身体条件,具体详见《岗位表》(附件1);
8.具有乌兰察布市商都县户籍(认定时间截止到2025年12月22日(不含)之前)。
(二)应聘人员有下列情形之一的,不得应聘:
1.现役军人;
2.在读的普通高等院校全日制中专生、专科生、本科生、研究生(不含2026年7月底前毕业的中专生和普通高校应届毕业生);
3.试用期内和未满最低服务年限的机关、事业单位工作人员(列编);
4.曾因犯罪受过刑事处罚的人员,被开除公职的人员,被依法列为失信联合惩戒对象的人员;
5.在公务员招考或事业单位招考中被认定有舞弊等严重违反录用 (聘用)纪律行为并在禁考期限内的人员;
6.应聘后即构成《事业单位人事管理回避规定》所列回避关系岗位的人员;
7.法律法规规定不得聘用为事业单位工作人员的其他情形人员。
四、公开招聘程序
本次公开招聘按照报名、资格审核、考试、体检、考察、公示、办理聘用手续等程序进行。
(一)报名
1.报名方式
报名采用现场报名方式进行,应聘人员只能应聘一个岗位,报名信息一经提交,不能更改。
2.报名时间
2025年12月22日—2025年12月26日(工作时间:上午09:00—12:00,下午14:30—17:30)
3.报名地点
商都县工人文化宫一楼(巨弘商场西,巨弘国际酒店东)。
4.报名要求
每位应聘人员只能应聘一个岗位。本次公开招聘不收取报名费。应聘人员要认真阅读公开招聘公告及《岗位表》,应聘人员须对所填报信息的真实性、准确性和完整性负责,填报虚假信息、隐瞒重要信息及信息填报不完整取消其考试或聘用资格,责任自负。应聘人员须用本人有效身份证报名,报名时与参加专业技能测试时所使用的证件必须一致。应聘人员报名时填写的电话无法联系的,责任自负,考生应确保填报的信息准确无误并保持电话畅通。
5.报名材料
(1)应聘人员携带本人二代身份证(有效期限内临时身份证、护照、社会保障卡)原件及复印件各一份。
(2)户口簿首页及本人页或户籍证明原件和复印件各1份。
(3)本人近期正面免冠2寸数码蓝底彩色照片2张。
(4)《2025年商都县公开招聘乌兰牧骑演职人员报名登记表》1份。(附件2,自行在报名网站上下载并填写完整。)
(5)毕业证、学位证原件及复印件各1份,教育部学历证书电子注册备案表或中国高等教育学历认证报告(需提供近期在学信网上打印且在查询有效期内的材料。特别提示:学信网上无法下载打印学历证书电子注册备案表的,请提前从中国高等教育学生信息网或颁发学历的高校所在省市教育部门进行学历认证,同时下载打印中国高等教育学历认证报告。)报名与参加公开招聘各环节所使用的证件必须一致。
(6)留学回国人员以留学取得学历应聘的,除须提供公告和岗位表中规定的材料外,还须提供教育部留学服务中心出具的《国外学历学位认证书》或其他有关证明材料原件及复印件1份。属于国内院校与国外院校联合办学取得境外学历学位的,须提供教育部留学服务中心出具的《联合办学学历学位评估意见书》或《联合办学学历学位认证书》原件及复印件1份。
(7)应聘人员属于机关或事业单位在编工作人员的,须提供所在单位同意报考的证明材料(要注明是否已过试用期或最低服务年限)。属于企业职工并在劳动合同期内的,须提供本人所在企业同意报考的证明材料1份。
(8)公开招聘岗位要求的其他有关证件或证明材料的原件及复印件1份。
6.报名注意事项
(1)报名人员按照填表说明填写《2025年商都县公开招聘乌兰牧骑演职人员报名登记表》,报名人员要认真阅读公开招聘公告和岗位表,对照个人情况,选报符合自身条件的岗位。
(2)应聘人员在填写个人简历时,须连续完整填写从高中(中专)起至今的所有经历,时间不能断开或空缺。不按要求填写或时间有断开的,将不予审核通过。
学习经历:要填写高中(中专)、专科、本科和研究生的起止年月、所读院(学)校、院系、专业、学位(含第二学位、二学位、辅修学位及专业)。
工作经历:截至报名开始之日的工作经历,要填写工作起止年月、工作或服务单位、所从事工作。已被事业单位列编聘用的要注明“已过试用期及最低服务年限”。
未就业经历:未就业期间的经历,填写起止年月并注明“待业”。
(3)岗位表中所要求的专业类别或专业等,主要参考教育部制定的现行高等教育专业目录设置。应聘人员在报名时应如实填写本人毕业证书上的专业名称,有第二学位、二学位、辅修学位专业的,同时要如实填写相应学位证书上的专业名称。对现行专业目录中未能完全涵盖的一些高校自设专业、新兴学科、国外教育学科等,应聘人员也要如实填写,以便资格审查人员初步判断是否符合职位的专业要求。应聘人员需配合提供相关材料。
(4)应聘人员对所填报信息的真实性、准确性和完整性负责。填报虚假信息或隐瞒重要信息情节严重的,取消其聘用资格,并记入本人诚信档案。
(二)资格审核
应聘资格审核工作在报名现场进行,由公开招聘单位根据应聘人员提交的报名信息进行资格审核。
凡不符合应聘条件、所填报个人信息与所持证件不符以及隐瞒重要信息或提供虚假证明材料的,一律取消考试资格,资格审核通过名单统一在商都县人民政府网上进行公布。
资格审核按照“谁审查、谁负责”的原则,严格实行责任追究制度。资格审查工作人员要严格按照公开招聘公告确定的公开招聘条件和有关政策规定展开资格审核工作。
(三)考试
本次商都县公开招聘乌兰牧骑演职人员考试各岗位不设开考比例,通过资格审核的报考人员数达不到岗位计划数的相应核减岗位数,无人报考的岗位则予以取消,届时核减及取消的岗位在招聘公告发布网站予以公布。为保证招聘质量,本次招聘设置最低合格分数线,最低合格分数线为70分(含70分),未达到最低合格分数线的应聘人员,不得进入下一环节。
1.准考证的领取
考试时间、地点具体详见准考证,准考证领取的时间及地点请关注商都县人民政府网。
2.考试内容及要求
本次考试除新媒体制作与运营岗位外均采取专业技能测试+“一专多能测试”的方式进行,新媒体制作与运营岗位只进行专业技能测试,所有岗位满分均为100分,成绩保留小数点后两位(四舍五入)。
专业技能测试:采取现场表演的形式进行,主要考核应聘人员的专业基本素质。
“一专多能测试”:应聘人员除了主专业外,还必须掌握其他一门及以上艺术门类表演技能,达到基本演出水平,方可给予“一专多能测试”分数。

3.考试器材相关说明
应聘人员考试所需音乐伴奏(不得进行人工伴奏)、服装道具、乐器、表演服装不得有特殊标识、图案等。不得佩戴有标志性的饰品。笔记本电脑等考试所需设备由考生自备,电子钢琴、音响设备等由考试主办方提供。
4.总成绩的计算
考试总成绩计算公式:总成绩=专业技能测试成绩+“一专多能测试”成绩(新媒体制作与运营岗位总成绩为专业技能测试成绩)。
考试总成绩为100分,成绩保留小数点后两位(四舍五入)。达到最低合格分数线以上的应聘人员按总成绩由高到低的顺序和该岗位实际公开招聘计划数,等额确定进入体检和考察范围的人选。同一岗位进入体检考察范围人选最后一名考试总成绩出现并列并超出该岗位实际公开招聘计划数的,按照专业技能测试成绩由高到低的顺序确定进入体检和考察范围的人选。如果专业技能测试成绩均相同,则由2025年商都县公开招聘乌兰牧骑演职人员领导小组另行组织加试,再进行一轮个人专业技能测试,测试内容题目从备用题库里随机抽取。根据加试成绩及该岗位拟聘用人数等额确定进入体检和考察范围人员。
应聘人员实际到场参加考试的人数等于或少于实际公开招聘计划数的岗位,该岗位应聘人员考试总成绩须达到最低合格分数线以上,方可进入下一环节。
(四)体检与考察
1.体检
体检项目和标准参照《公务员录用体检通用标准(试行)》执行。体检人员须在指定的医疗机构接受体检,体检费用由考生自理。体检人员体检不合格或在体检过程中弄虚作假的,取消聘用资格。
体检人员对体检项目结果存在异议,可向2025年商都县公开招聘乌兰牧骑演职人员领导小组办公室申请复检,复检只进行1次,体检结果以复检结论为准。
体检人员无正当理由不按时参加体检、体检不合格或在体检过程中弄虚作假、隐瞒重要病史等导致体检结果不实的,取消其聘用资格。
2.考察
体检合格人员列为考察对象。考察工作由2025年商都县公开招聘乌兰牧骑演职人员领导小组办公室负责。考察工作突出政治标准,重点考察应聘人员是否符合增强“四个意识”、坚定“四个自信”、做到“两个维护”,是否牢记“三个离不开”、切实增强“五个认同”等政治要求,坚决把政治上不合格的挡在门外。考察内容主要包括应聘人员的思想政治表现、道德品行、能力素质、学习和工作表现、遵纪守法、廉洁自律以及是否需要回避等方面情况。一般采取个别谈话、实地走访、审核人事档案、查询社会信用记录、同考察人员面谈等方式,并形成具体的考察结论。具体考察时间、方式等由2025年商都县公开招聘乌兰牧骑演职人员领导小组办公室负责确定。应聘人员考察不合格,经公开招聘单位主管部门党组研究确定,可取消其聘用资格。
应聘人员因档案问题、违法违纪等行为受到相关处分的;因不能按时提供相关个人材料的,取消其聘用资格。
(五)公示和聘用
1.公示
根据体检考察结果确定拟聘用人员,并在商都县人民政府网(https://www.shangdu.gov.cn)公示。公示期间接受社会监督,公示期5个工作日。
2.聘用
公示期满无异议的,由人社部门办理聘用备案手续。用人单位与应聘人员签订《事业单位聘用合同》,办理正式聘用手续。试用期为12个月,试用期间按正式工作人员实施岗位聘用,并享受相应工资待遇。试用期包括在聘用合同期限内,试用期满进行考核,合格的予以正式聘用;不合格的取消其聘用资格。本次公开招聘所有聘用人员在用人单位最低服务期限为5年(含试用期),服务期内聘用人员不得报考、调转至其他机关事业单位。
五、取消资格情形
1.对违反公开招聘考试评估考核纪律,伪造、涂改证件、证明、评估材料等行为的,取消其聘用资格;
2.资格审查适用于公开招聘工作全过程,在公开招聘的任何阶段及试用期间发现与应聘条件不符或弄虚作假的,一律取消其聘用资格,已经聘用的,解除其聘用合同;
3.拟应聘人员在本次公开招聘办理聘用备案手续前,被其他机关事业单位新录(聘)用的(列编公开招聘,以人事综合管理部门下发备案或批准文件为准),取消其本次公开招聘聘用资格;
4.拟聘用人员在办理聘用手续后放弃聘用资格或被取消聘用资格的,记入本人诚信档案;
5.拟聘用人员未在规定时限内报到的视为自动放弃,取消其聘用资格;
6.试用期间或期满不合格的,取消其聘用资格。
六、纪律和监督
在公开招聘中违纪违规的,按照《事业单位公开招聘违纪违规行为处理规定》(人社部令35号)处理。
七、其他事项
1.本次2025年商都县公开招聘乌兰牧骑演职人员考试不指定考试辅导用书,不举办,也不委托任何机构举办考试辅导班。
2.本次2025年商都县公开招聘乌兰牧骑演职人员考试工作中,在体检、考察、公示等环节出现空缺时,均按考试总成绩从高分到低分进行递补,同一环节同一岗位只递补一次,公示后无异议的,不再递补。
3.本次2025年商都县公开招聘乌兰牧骑演职人员公告中其他未尽事宜以及公开招聘过程中出现的其他问题,由2025年商都县公开招聘乌兰牧骑演职人员领导小组办公室研究处理。
4.本公告由2025年商都县公开招聘乌兰牧骑演职人员领导小组办公室负责解释。
附件:
1.《2025年商都县公开招聘乌兰牧骑演职人员岗位表》
2.《2025年商都县公开招聘乌兰牧骑演职人员报名登记表》
3.《报名人员诚信承诺书》
4.《2025年商都县公开招聘乌兰牧骑演职人员报名应届毕业生学历学位证明(模板)》
5.《2025年商都县公开招聘乌兰牧骑演职人员报名应届毕业生承诺书》
监督电话:0474-6918020
咨询电话:0474-6917521;15647463985
咨询、监督电话开通时间:
工作日上午9:00- 12:00,下午14:30- 18:00。
附件1《2025年商都县引进成熟型乌兰牧骑演职人员岗位表》.pdf
附件2 报名登记表.doc
附件3 报名人员诚信承诺书.doc
附件4 2025年商都县公开招聘乌兰牧骑演职人员报名应届毕业生学历学位证明(模板).docx
附件5 2025年商都县公开招聘乌兰牧骑演职人员报名应届毕业生承诺书.docx
2025年商都县公开招聘乌兰牧骑演职人员领导小组办公室
2025年12月16日