为满足紫阳县农业发展集团有限公司(系县属国有全资有限责任公司,以下简称农发集团)业务发展需要,科学、高效地招聘高素质人才,现委托第三方人力资源服务机构安康市至诚人力资源服务有限公司(以下简称至诚人力)面向社会公开招聘工作人员。现将招聘有关事项公告如下:
一、招聘条件
(一)基本条件
1.具有中华人民共和国国籍;
2.拥护中国共产党领导,具有坚定的政治立场,遵纪守法,诚实守信,具有良好的个人品质和职业操守,无不良从业记录;
3.具有招聘岗位要求的学历、专业及其他条件。其中:学历为国家教育行政主管部门认可的大学专科(高职)及以上学历(含党校学历);学历证书须于2025年12月31日前取得;
4.具备能适应招聘岗位要求的身体条件和心理素质。
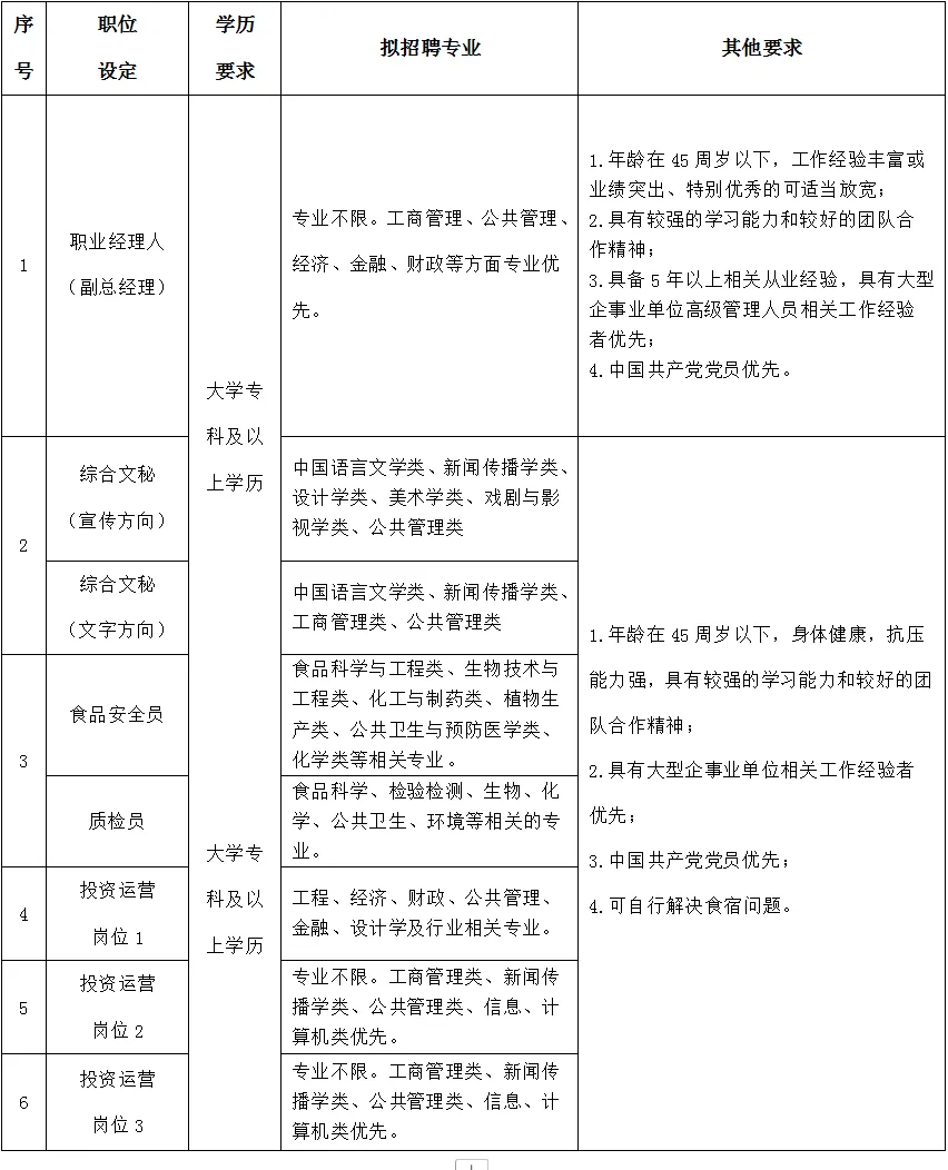
(二)招聘岗位条件

(三)招聘岗位特殊要求
1.文秘相关岗位
专业能力:具备优秀的文字撰写和文书处理能力,能高效优质地撰写公文、宣传稿、活动方案等;熟悉宣发渠道(如微信公众号、视频号、小红书等);具备良好的行政统筹能力,能熟练使用办公软件(Word、Excel、PPT、AI应用等);
职业素养:具备较强的责任心、细心严谨的工作态度,具备良好的沟通协调能力和应急处理能力,能高效完成多项任务。
2.食品安全相关岗位
专业能力:熟悉国家食品安全及其延伸相关法律法规和标准,具备扎实的食品安全专业知识;能独立开展食品安全测评项目、撰写测评报告;具备良好的数据分析和问题解决能力。
职业素养:具备严谨细致的工作态度、较强的责任心和原则性,具备良好的沟通协调能力和团队协作精神。
3.投资运营岗位
专业能力:具备扎实的市场调研、品牌建设、活动策划、渠道拓展能力,能独立制定市场推广方案并落地执行;熟悉线上线下推广渠道,具备良好的文案撰写和沟通表达能力;
职业素养:具备较强的目标感、责任心和抗压能力,思维敏捷,善于创新,具备优秀的团队协作和管理能力。
(四)不符合报名应聘的主要情形
1.机关事业单位在编在岗人员、现役军人;
2.与其他用人单位有服务年限规定且服务年限未满的(服务期年限计算截止时间为2025年12月31日);
3.受过刑事处罚或者涉嫌违法犯罪尚未查清的;
4.曾被行政拘留、劳动教养、收容教育或者有吸毒史的;
5.曾被开除中国共产党党籍或开除公职,在立案审查期间或尚未解除党纪、政纪处分的;
6.失信被执行人;
7.本人或家庭成员(父母、配偶、子女)参加非法组织、邪教组织或从事其他危害国家安全活动的;
8.法律法规规定不符合本次招聘要求的,以及不符合本次招聘基本条件的。
二、招聘原则及程序
本次公开招聘遵循“公开公正、人岗匹配、择优录取、文化契合”的原则。按照“发布公告→报名与资格初审→初面→资格复审→二面→背景调查→体检→推荐录用”的步骤实施。具体流程如下:
(一)发布公告
本次招聘公告在紫阳县人民政府官网(https://www.zyx.gov.cn/)发布,安康市至诚人力资源服务有限公司网站(https://www.akzcrl.com)、公众号(ZCRL3220061)同步转发,后续招考环节相关公告将在至诚人力公司公众号全程发布。
(二)报名
1.本次招聘采用线下报名和现场资格初审相结合的方式进行,不接受简历邮递等其他形式。
2.报名地址:安康市高新区创新路19号市人力资源产业园314室
3.报名时间:2026年1月12日—16日09:00-17:00
4.报名注意事项:
(1)应聘人员提供的信息及资料要真实有效,报名时使用的身份证应与后续考试时出示的身份证一致。凡资格条件弄虚作假的,一经查实,取消考试和应聘资格。
(2)应聘人员须按要求如实、完整填写《紫阳县农业发展集团有限公司2026年公开招聘工作人员报名表》(以下简称报名表,见附件),并在规定时间内现场提交如下报名材料:
①《报名表》原件1份,有工作经历及年限的,需在报名表中如实填报工作履历;
②本人近期2寸免冠正面证件照2张;
③本人有效身份证原件及复印件2份(含有效期内的临时身份证);
④户口簿原件及户口簿首页与本人页同页复印件2份;
⑤学历、学位(如有)证书原件及复印件各两份,并提供《教育部学历证书电子注册备案表》;
⑥有工作履历或项目经验的,需提供工作履历证明材料原件及复印件2份。
⑦应聘者认为有助于应聘报考岗位的其他证明材料原件及复印件。
5.资格初审:
资格初审在应聘者提交报名资料时随即进行,现场审核通过的,将在报名表上加盖印记或签名。资格初审通过的应聘者应保持关注至诚人力公众号消息通知并确保所留联系电话畅通,以便随时取得联系。因本人所留电话联络不通错过后续招考环节的,责任由应聘者自负。
6.开考比例:本次招聘不设开考比例。
(三)准考证领取
1.准考证领取时间:初面当天面试开始前。详情请关注至诚人力公众号公告。
2.注意事项:应聘人员务必在规定时间内领取准考证并妥善保管。准考证是应聘人员参加本次招聘全过程的重要凭证,请勿遗失。因准考证遗失,无法参加后续考试的,视为放弃考试资格。
(四)初面
1.时间及地点:初面时间预计在1月下旬,具体日期及考场地点详见准考证。
2.方式:采取结构化方式进行。按抽签决定面试顺序,初面时间10分钟,满分100分,重点考察应聘者的专业水平、语言表达能力、应变能力、逻辑思维能力及综合素质。
3.评分:制定统一的评分表,从不同维度设定评分标准,面试考官根据应聘者的表现评分,当场公布评分结果。
4.结果通知:根据各岗位报名人数,按1:3的比例,确定二面候选人,末位成绩并列的,一并进入下一环节。进入下一环节的考生初面成绩,将在面试结束后2日内公布,请应聘者关注至诚人力公众号通知。
初面成绩低于70分的应聘者不得进入后续环节。初面成绩仅用于确定进入二面候选人名单,不纳入最终成绩的计算。
(五)资格复审
入围二面的候选人需参加资格复审。资格复审在二面开始前一天进行,时间、地点、人员名单等,将在至诚人力公众号通知,请应聘者保持关注。
参加资格复审的应聘者须携带以下资料:
1.加盖有“资格初审通过”印记的《报名表》原件;
2.准考证原件;
3.有效期内的身份证原件;
4.毕业证、学位证书原件、有效期内《教育部学历证书电子注册备案表》打印版(需现场校验);
5.报名岗位相关资格证书原件;
6.其他证明材料原件。
应聘人员未在规定时限内参加资格复审的,视为自动放弃二面资格。
在规定的时限内,因进入资格复审的人员放弃或复审不通过等情形造成的缺额,由资格复审单位在本岗位按初面成绩(不低于70分)从高到低的顺序依次递补。此类递补只进行一次。
(六)二面
1.时间、地点另行公告,请应聘人员关注至诚人力公众号公告。
2.采用“半结构化面试+情景模拟”的形式进行,深入考察候选人的专业能力、综合素养及岗位适配性。
3.设置反向提问环节:预留时间让应聘者询问关于应聘单位、岗位、薪资福利等方面的问题,增进候选人对应聘单位及岗位的了解。
4.评分:每个岗位的应聘人员面试结束后,面试考官各自打分,取平均分作为应聘者的二面成绩。
5.结果通知:二面结束后2个工作日内,在至诚人力公众号公告所有进入二面的应聘者的最终成绩,请应聘者关注。二面成绩低于60分的,不得进入后续招考环节。
(七)背景调查
1.调查对象:
各岗位二面成绩第一名。
2.调查内容:
对候选人工作履历的真实性以及遵纪守法、职业操守、工作态度、工作业绩、专业能力、团队协作精神、诚实守信状况等进行进一步的了解和核实。
3.调查方式:
根据候选人背景调查表提供的信息,结合候选人报名材料,通过电话调查与邮件调查相结合的方式展开调查。调查前需获得应聘候选人的书面授权,确保调查工作合法合规。调查过程中做好记录,形成背景调查结论。
4.结果判断:
根据背景调查情况,判断候选人是否符合录用要求。若调查结果无重大问题(如工作经历造假、存在严重失信或违规违纪行为等),则确定为推荐录用人员;若存在重大问题,取消其录用资格,从二面候选人中依据二面成绩从高到低的次序递补进行背调或重新招聘。
(八)体检
1.背景调查通过人员进入体检环节。体检时间、地点以及参加体检人员名单另行公告。
2.体检参照《公务员录用体检通用标准(试行)》及有关规定执行,费用由应聘人员自理。应聘人员对体检结论有异议的,可在得知体检结果后2个工作日内申请复查,复查只进行一次,体检结果以复查结论为准。应聘人员未按规定时间、地点参加体检的,视为自愿放弃。体检不合格的,取消应聘资格。
3.体检合格者确定为推荐聘用人员。
4.因应聘人员放弃体检或体检、考察不合格形成的缺额,从该招聘岗位参加二面且面试成绩不低于60分的人员中,按照成绩从高到低的顺序依次递补,对体检合格者再进行考察。
(九)公示和聘用
1.根据二面成绩,结合背景调查和体检结果,确定拟推荐聘用人员,公示公告将在紫阳县人民政府官网(https://www.zyx.gov.cn/)、安康市至诚人力资源服务有限公司网站(https://www.akzcrl.com)及公众号发布,公示期为5个工作日。
2.经应聘者本人确认放弃资格或在公示期间有群众反映并经查实不符合录用条件的,取消其应聘资格。
3.对公示无异议的确定为拟聘用人员,由至诚人力出具招聘推荐函至紫阳县农发集团,推荐聘用人员在接到通知后在规定日期内到指定地点报到。推荐聘用人员因个人原因产生的纠纷或其他与聘用无关的事项,由本人负责。
三、薪酬待遇
推荐聘用人员与紫阳县农发集团签订劳动合同。试用期3个月,试用工资3000元/月,试用期满经考核合格的人员按规定程序转正留用,转正后待遇参照紫阳农发集团公司薪酬体系,按职员级标准执行并缴纳社会保险。考核不合格的,取消聘用。
职业经理人(副总经理)待遇面谈。
四、纪律要求
为确保本次公开招聘工作公平、公正,所有参与招聘的机构和工作人员要严格执行招聘政策规定和招聘程序,规范操作,严守纪律,严格保密,并自觉接受纪检监察部门和社会监督。如有违反法律法规、弄虚作假、泄密等行为,一经查实,将对相关工作人员和机构进行严肃处理。
五、重要提示
(一)本次招聘委托第三方人力资源服务机构组织实施,紫阳县农发集团有限公司全程监督,不指定教材和辅导用书,不举办也不委托任何机构和个人举办考试辅导培训班。敬请广大应聘人员提高警惕,切勿上当受骗。
(二)本次招聘公告、拟聘用人员公示将在紫阳县人民政府官网、安康市至诚人力资源服务有限公司网站、公众号发布;其他面试、资格复审、二面、背景调查、体检等招考详细事项,将在至诚人力公众号全程发布,请应聘人员关注。
(三)本次招聘对应聘人员的资格审查,既有报名时的资格初审,也包括资格复审、面试、背景调查、体检、公示等环节的资格审查,贯穿于招聘工作全过程。应聘人员如有违纪违规、材料不齐、提供虚假信息等情况的,取消应聘资格,造成的后果由应聘人员自行承担。
(四)应聘人员报名时须真实填写本人有效的电话号码及紧急联络人电话,以便在后续工作中能及时联系本人。因应聘人员所留电话号码错误、停机、限制呼叫、无法接通等,造成招考机构与应聘人员无法取得联系所造成的后果,由应聘人员自己负责。
咨询电话:0915-3220061(至诚人力)
(工作日9:00-17:00)
监督电话:0915-4422209(紫阳县农发集团)
(工作日8:00-12:00,14:00-17:00)
附件:紫阳县农业发展集团有限公司2026年公开招聘工作人员报名表.docx
紫阳县农业发展集团有限公司
安康市至诚人力资源服务有限公司
2026年1月12日